Как бизнесу продавать во ВКонтакте в 2024 году
Практическое руководство по запуску продвижения ВКонтакте от Студии Чижова с учетом трендов 2024 года. Подробный материал для предпринимателей и маркетологов. Стратегия, медиапланирование и практика на примерах из нашего опыта. Всё как вы любите.
Привет, это Студия Чижова!
Мы входим в топ-4 рекламных агентств России по продвижению ВКонтакте и каждый год выпускаем тематические гайды, обновляя их с учетом накопленного опыта и изменений рынка. Эта статья — не исключение. В ней разобрали все: от целеполагания и создания стратегии до медиапланирования и запуска.
Особенности ВКонтакте как соцсети для бизнеса
ВКонтакте остается наиболее подходящей соцсетью для бизнеса, хоть в этом году были проблемы с охватами и продолжили расти цены на рекламу. Тем не менее, ВК был и остается самым большим по аудитории каналом с удобными инструментами продвижения.

Хотите узнать, как выстроить продвижение в соцсетях в 2024 году?
Мы подготовили презентацию: 70 слайдов с подробным анализом всех изменений на рынке SMM, рекомендациями по построению стратегии, трендами и примерами реализации.
Скачать презентацию можно на нашем сайте.

Все эти инструменты позволяют сделать из ВКонтакте полноценный канал продаж и брендинга. Только за 2023 год мы выпустили десяток кейсов о продвижении в ВК в разных нишах: от натуральной косметики до дорогостоящих услуг пластического хирурга.
Вот некоторые из них:
👉 Как мы продали крем для интимной гигиены на 9,9 миллионов рублей
👉 Как запустить SMM для службы доставки еды в 6 городах и к третьему месяцу обеспечить ДРР 14% и продать на 5,4 млн
👉 Как бренду натуральной косметики сделать 3818 продаж, привлекая аудиторию из ВКонтакте на Ozon
👉 Как выстроить продажи ВК для партнера Xiaomi и получить ROMI в рассылке 1546%
Как выстроить продвижение во ВКонтакте в 2024 году
В следующем году мы видим три основных тренда, которые повлияют на продвижение:
- запрос потребителей на эмоциональную связь с брендом;
- ценность смыслов, а не форматов;
- прозрачная эффективность каналов.
Подробнее об этом рассказывали в нашей программной статье:
👉 Как продвигать бизнес в соцсетях в 2024 году: тренды, инструменты и стратегии
Эти тренды диктуют важность комплексной работы в соцмедиа. Просто вести на продажи скидками неэффективно — пользователи хотят получать от покупок больше, чем просто выгоду.
Поэтому нужны инструменты, которые будут работать на брендинг и перфоманс, — брендформанс. Такой подход создает образ притягательного бренда и формирует спрос на его продукты, а затем удовлетворяет его за счет прогнозируемых и масштабируемых воронок продаж.

Лучше всего запускать брендформанс во ВКонтакте по следующей системе 👉

Определить цель продвижения
Брендформанс уже содержит в себе две цели — укрепление позиций бренда и рост продаж. На старте нужно определиться, какие задачи они будут закрывать.
Если продвижения раньше не было, то сначала надо сфокусироваться на перфомансе, а как только соцсети выйдут на стабильный и масштабируемый объем продаж, увеличить работу по брендингу.

Если SMM уже работал на одну из целей, и что важно — работал хорошо, добавляйте больше работы по второй цели. А если эффективность была низкой, нужно полностью менять подход по схеме выше.

Сделать предварительную аналитику
В 2024 году рынок продолжит восстанавливаться после кризиса, и конкуренция будет расти. Поэтому привлекать аудиторию только ценой или ассортиментом будет сложно.
Вместо этого лучше сосредоточиться на своем клиенте и подумать, как привлечь его и заинтересовать. Для этого нужно оценить плюсы своей компании и обстановку в нише, изучить целевую аудиторию, понять ее запросы и ценности.

Аудит продукта и проекта
Анализ УТП и позиционирования объясняет, почему человек должен выбрать именно вас. Анализ прошлого опыта поможет выяснить, что уже хорошо работает, а что можно улучшить.
Для понимания положения на рынке подойдет SWOT-анализ — чем бренд отличается от конкурентов, какие есть уязвимости и точки роста. Понимание этих характеристик ляжет в основу продвижения: на что делать упор, к каким возражениям готовиться, как коммуницировать с аудиторией.
Анализ аудитории
Понимание аудитории — ключ к эффективному продвижению. Для качественного анализа рекомендуем метод Jobs To Be Done (JTBD) и карту путешествия клиента (Customer Journey Map, CJM).
JTBD — поиск мотивов покупателей и ситуаций, в которых им может понадобиться продукт. На основе этого анализа сегментируют аудиторию и создают аватары — собирательный образ потенциального клиента. Затем анализируют боли, драйверы, барьеры и инсайты каждого аватара.
CJM — визуализация пути клиента к покупке. Карта помогает понять, на каком шаге можно поймать аудиторию в соцсетях, какие инструменты удержания и мотивации нужно использовать, чтобы пользователь дошел до покупки.
Читать также:
👉 Как использовать метод JTBD для продвижения в соцсетях: практическое руководство
👉 Гайд от Студии Чижова: как использовать CJM для продвижения в соцсетях
Объединение этих методов приводит к четкому пониманию — когда, кому и как нужно продавать.
Например: мы знаем, что пользователи обычно весной меняют диски на авто. Значит, зимой лучше привлекать в рассылку с мотивацией следить за скидками и новинками, которая будет работать на повышение лояльности. А к весне можно сократить воронку и сразу вести на продажу.
Анализ ниши и конкурентов
Нужно изучить активность конкурентов и посмотреть, на что они делают упор в продажах, какой образ компании стремятся создать. Это поможет разработать гипотезы для контента, рекламы и отстройки от них.

Читать также:
👉 Как анализировать конкурентов в социальных сетях: практическое руководство
Разработать коммуникационную стратегию
Стратегия коммуникаций — это видение бренда в соцсетях. Как он говорит и о чем, как выглядит, какие ценности доносит, как взаимодействует с аудиторией.
- Почему люди захотят покупать именно у вас?
- Чем цепляет бренд?
- Как он выглядит в глазах потенциального покупателя?
- Какие эмоции вызывает?
На все эти вопросы отвечает коммуникационная стратегия.

Главное — концепция. Это основа стратегии, ключевое сообщение бренда, которое нужно донести. Именно она выделяет бренд среди конкурентов и подпадает под ожидания аудитории.
На ее основе строится Big Idea — интерпретация концепции в виде слогана, которая транслирует основной коммуникационный посыл и продуктовое преимущество.
Концепция задает рамки коммуникации и в то же время дает поле свободы. По сути, это сборник ключевых и дополнительных коммуникационных посылов, которые закрывают рыночную потребность, интересы бренда и запрос потребителя. В итоге получается четкое направление брендинга в соцсетях и фундамент для остальных частей коммуникационной стратегии.
Дмитрий Гапоненко, SMM Head Студии Чижова

На основе концепции и Big Idea достраиваются остальные элементы коммуникации — образ, стиль и формат общения, а также выход за рамки привычного.

Мы много рассказывали, как работать с этими элементами. Если хотите углубиться в тему — добро пожаловать в наш блог.
Читать также:
👉 Tone of voice бренда в соцсетях: практический опыт разработки и внедрения
👉 Как выстроить коммуникацию в соцсетях при помощи теории архетипов
👉 Как использовать коммуникационную стратегию для продвижения в соцсетях: практическая инструкция
В качестве примера коммуникационной стратегии можно взять наш кейс с «Японори». Это сеть доставки еды, которая планировала запуск точек в нескольких городах. У бренда не было серьезного преимущества перед конкурентами, поэтому решили выделяться коммуникацией.
Обсудив видение бренда с собственником, заложили следующие смыслы в коммуникацию:
- Big Idea — «Японори. Пробуй счастье на вкус».
- Архетип — Славный малый.
- Tone of voice — веселый, искренний, общается с аудиторией на ты. Не использует провокации и двусмысленные шутки.
- Визуальная концепция — графичность, минимализм, современность.
- Спецпроекты — онлайн-квест с фокусом на привлечение внимания и вовлечение аудитории.

Подробно о том, как все это реализовывалось на практике, показали в кейсах. Обязательно посмотрите.
Читать также:
👉 Как запустить SMM для службы доставки еды и обеспечить ДРР 14%
👉 Написали с помощью нейросетей квест ВКонтакте и увеличили продажи на 153%. Кейс Японори и Студии Чижова
Разработать перфоманс-стратегию
Перфоманс отвечает за конкретные бизнес-результаты: продажи, клиенты, подписчики, окупаемость вложений и прочее.
Если основная задача коммуникаций — увеличивать охваты и количество касаний с аудиторией, то задача перфоманса — монетизировать эти охваты.
Как выстроить перфоманс-стратегию
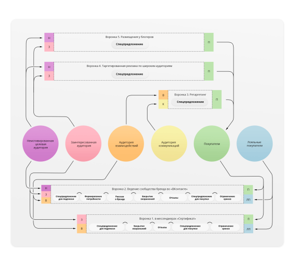
В Студии мы работаем с перфомансом по собственной модели Followers & Leads (F&L). В ее основе система воронок, которые работают параллельно над привлечением, прогревом и продажами. Так мы получаем набор взаимосвязанных процессов, каждый из которых обладает своей логикой, свойствами и экономикой.
Модель базируется на понимании, что пользователи находятся на разных этапах готовности к покупке. За годы работы над проектами в разных нишах мы выяснили, что аудиторию в соцсетях можно разделить на шесть сегментов 👇

Принципиальное различие есть между холодной аудиторией и теплой/горячей.
Теплой и горячей аудитории можно продавать сразу. Эти люди заинтересованы в покупке, поэтому можно использовать однокомпонентную воронку. Например: рекламное объявление → мотивация к покупке.
Холодная аудитория знает про продукт, но не нуждается в нем прямо сейчас. Поэтому вести ее на продажу нет смысла. Такую аудиторию привлекают для формирования спроса в многокомпонентную воронку: привлечение в рассылку или сообщество → прогрев → продажа.

По сути, работа с аудиторией идет в четырех направлениях:
- Привлечение через розыгрыши, спецпредложения или полезную информацию.
- Напоминание о себе через продвижение записей, ориентированных на прогрев и вовлечение через интерактивы, опросы, комментарии.
- Продажи через квизы, лид-формы, объявления с переводом в сообщения сообщества, каталог, на сайт или маркетплейс.
- Повторные продажи и дополнительный трафик через рекламу программы лояльности, секретную рассылку, закрытые клубы.
Сейчас становится очевидным, что огромная аудитория привыкла совершать покупки через маркетплейсы. Поэтому, помимо развития магазина и настройки рекламы внутри маркетплейса, стоит подумать и о привлечении внешнего трафика. Тем более рекламные кабинеты ВКонтакте и Яндекса предлагают отдельные цели под рекламу на маркетплейсы с оптимизацией под совершение целевого действия.
Конечно, инструментарий появился относительно недавно, но уверен, что количество внешнего трафика на маркетплейсы будет только расти, а системы аналитики начнут более точно представлять данные о покупках.
Олег Глухов, трафик-директор Студии Чижова
Офферы для привлечения в воронку зависят от типа аудитории и ниши. Вот пример разницы в подходах для продвижения пластического хирурга:

Таким образом, перфоманс-стратегия формируется из нескольких взаимодополняющих воронок, которые строятся так, чтобы охватить максимум целевой аудитории и подвести ее к желанию купить.

Какие инструменты перфоманса могут понадобиться
У перфоманса ВКонтакте есть много инструментов, поэтому эта соцсеть так привлекательна для бизнеса. Чаще всего мы используем три основных инструмента: таргет, инфлюенс и мессенджеры.
- Таргетированная реклама, ретаргет — размещение в ленте, тизерном блоке и на «Маркет-платформе».
Это универсальный инструмент, который полезен любому бизнесу. С помощью таргета ищут целевую аудиторию и показывают ей персональные предложения с учетом степени готовности к покупке. Ретаргет используют для напоминания о себе аудитории, которая заходила на сайт или смотрела товары.

- Инфлюенс-маркетинг — размещение в блогах.
Лучше всего инструмент работает в сложных нишах, где реклама в лоб работает плохо. Поэтому лучше заходят посты у экспертов, которые подробно рассказывают о продукте и рекомендуют его.
Например, мы продвигали средства интимной гигиены для женщин «Эстрогиал». Препарат касается здоровья, и люди относятся к нему более настороженно, поэтому мы использовали лидеров мнений: врачей, сексологов, блогеров-просветителей в нише секса и женского здоровья.
Они публиковали посты с описанием проблемы и рекомендовали продукт своей аудитории, упоминали его в экспертных роликах. За счет такой стратегии нам удалось охватить большую аудиторию, повысить узнаваемость бренда и количество продаж.
Читать также:
👉 Как мы продали в соцсетях крем для интимной гигиены на 9,9 миллионов рублей

- Мессенджер-маркетинг — рассылки и чат-боты.
По нашему опыту, инструмент подходит 95% бизнесов, особенно в нише e-commerce, инфопродуктов и ритейла. С помощью мессенджер-маркетинга можно привлекать холодную аудиторию для прогрева, теплую — для удержания, горячую — для продаж.

В Студии мы практически на всех проектах используем рассылку, потому что у нее очень высокая результативность даже в офлайн-продажах.
Например, для франчайзи Xiaomi, у которого продажи были только через офлайн-магазины, мы выстроили канал продаж с упором на рассылку. Пользователей привлекали бонусами по программе лояльности, позволяя зарегистрировать карту прямо в чате через бота.
Собранную аудиторию удерживали и мотивировали к покупке анонсами акций и новинок. В результате получили конверсию 10,3% в первую покупку и 70% в повторную. Сейчас 44% покупок приходится на подписчиков рассылки, а ROMI уже перевалило за 1500%.
Читать также:
👉 Как выстроить продажи ВКонтакте для партнера Xiaomi и получить 17+ млн ₽ выручки с ROMI в рассылке 1546%

Чтобы закрыть бизнес-задачи, иногда достаточно разработать воронку в мессенджерах, сделать чат-бота и запустить на него трафик. Воронка позволит прогреть и подтолкнуть подписчиков к целевому действию, а чат-бот внутри мессенджера сделает коммуникацию более функциональной.
Вадим Емолдинов, руководитель отдела мессенджер-маркетинга Студии Чижова
Разработать контент-стратегию
Контент относится к коммуникационной стратегии. По сути, он является практическим отражением концепции, архетипа и TOV. Мы решили выделить его в отдельный раздел, потому что не так-то просто создавать качественный контент на регулярной основе.
Контент — главный инструмент брендинга и перфоманса. Контентные единицы несут те смыслы и образы, на которые аудитория бренда будет реагировать. И важно «упаковать» эту информацию так, чтобы аудитория ее верно считала и нужным образом отреагировала.
Сергей Насыров, контент-директор Студии Чижова
Как создать систему производства контента
В основе — контент-план с тематикой постов и их ролью в стратегии. Мы пишем планы на месяц или на квартал: чем сложнее производство контента, тем длиннее цикл планирования. Например: съемка, монтаж и согласование ролика для Reels может занимать пару месяцев, поэтому контент нужно планировать сильно заранее.
Чтобы систематизировать работу над контентом, мы используем:
- матрицу контента — это набор идей, разделенный на кластеры для разных задач. Помогает находить темы для публикаций для разных этапов воронки;
- архитектуру контента — структура публикации, которая задает шаблон поста, упрощая процесс его создания.
Опираясь на матрицу, легко создать контент-план, который учитывает интересы разных аудиторий. А архитектура помогает быстро и качественно создавать каждую единицу контента.
Вот пример матрицы и архитектуры контента для врача-косметолога 👇

В сложных нишах нужен экспертный контент, для которого понадобится синтез знаний эксперта и навыков контент-менеджера. У нас в Студии есть отлаженный алгоритм работы с экспертами, обязательно воспользуйтесь им 👇

Как наполнить контент-план
Основные форматы во ВКонтакте — рассылка и публикации в ленту. Сторис и «VK Клипы» пока слабоваты, и создавать для них уникальный контент не стоит. Туда можно кросспостить Reels и Shorts, а также делать нарезки из горизонтальных видео, если они есть.
В Студии мы готовим контент в соответствии с воронкой по фреймворку AARRR. Он помогает понять, для кого и зачем мы пишем пост или письмо, и какой СТА нужно использовать.
Читать также:
👉 Как выстроить воронку продаж в соцсетях с помощью фреймворка AARRR: практическое руководство

Если на разнообразный контент нет ресурсов, делайте упор на публикации о продукте, о компании, отзывы. Они отвечают на главные вопросы: что можно купить и почему вам можно доверять.
Другие типы контента зависят от ниши, цели продвижения и аудитории. Например, в медицинской нише продают не скидки, а репутация, поэтому нужен экспертный и репутационный контент. А вот магазину одежды экспертность не так важна, для них главное — отзывы и хороший визуал.
Наполнение рассылки тоже зависит от целей продвижения. Вот несколько примеров:

Сделать медиаплан и поставить KPI
Медиаплан включает в себя расчеты ожидаемой эффективности воронок. Он базируется на реалистичном представлении о том, сколько будет стоить подписчик, конверсия, количество продаж и так далее.
Однокомпонентные воронки легко посчитать: планируем потратить на рекламу Х рублей и получить Y заявок. Считаем долю рекламных расходов (ДРР) и оцениваем рентабельность вложений — ROMI.
С многокомпонентными воронками сложнее: реклама идет не на прямые продажи, а на привлечение аудитории с дальнейшей работой через контент. Для анализа таких воронок мы разработали медиаплан F&L.
Посмотреть, как выглядит такой план, и создать свой по аналогии → Демонстрационный шаблон F&L Медиаплан
Если говорить в общих чертах, то планирование выглядит так:
- есть бюджет 100 000 рублей на привлечение в рассылку;
- по контент-плану будет 10 писем, ожидаемый RR — 80%;
- ожидаемая конверсия в подписчика — 30%, в покупку — 2%.
Значит, если мы будем в месяц привлекать и удерживать по 900 подписчиков, то за полгода снизим ДРР с 115% до 23%. Воронка подходит, можно тестировать. Если бы ДРР не уменьшалась, то воронку нужно было оптимизировать или убирать.

Убедитесь, что вы можете отследить факт продажи через ВКонтакте: используйте UTM-метки в ссылках, метки заказов из соцсетей в CRM-системе и прочее
PR Value — нестандартная для SMM метрика, которая помогает оценить эффективность брендинга. Она показывает, сколько будут стоить охваты от контента, если бы они были платные.
Как это работает: мы привлекаем аудиторию и контактируем с ней через публикации, получая виральные охваты. Эти охваты мы не покупаем за счет платной рекламы, они — естественный результат контента.
Растут охваты, растет объем аудитории, снижается стоимость контакта. На наших проектах мы видим, что иногда стоимость контакта может снижаться на 50–70% за год. Это очень важный показатель, за которым нужно следить.

Также для контента остаются важны:
- Reach Rate — охват подписчиков;
- Engagement rate — вовлечение аудитории.
Посмотреть эти метрики можно с помощью сервисов аналитики или посчитать вручную на основе внутренней статистики ВКонтакте.
Разработать тактику продвижения
Это документ, в котором указан план работ в соответствии со стратегией продвижения: задачи, сроки, исполнители. Он нужен, чтобы все сотрудники понимали фронт своих задач и сроки, в которые нужно уложиться. Также в тактике могут быть указаны KPI и бюджеты, если они есть.

Тактика — полезный инструмент не только для руководителей проекта и заказчиков. Во многом благодаря ей начинает выигрывать команда, потому что она становится более автономной. Каждый специалист может самостоятельно проверять свою работу на соответствие ожиданий по стратегии.
Также документ снижает объем микроменеджмента и позволяет эффективнее управлять проектом на всех уровнях: начиная от стратегического управления, заканчивая самыми простыми задачами в производстве.
Анастасия Нестерова, руководитель проектной группы Студии Чижова
Провести тесты и выбрать лучшие механики
Дальше остается практика: запустить продвижение, собрать промежуточные результаты и проверить эффективность воронок. А затем улучшать показатели: регулярный сбор цифр и анализ, оптимизация перфоманс-воронок, доработка коммуникационной стратегии, обновление KPI и так далее.
Важно: оценивайте эффективность продвижения не только на короткой, но и на длинной дистанции.
Мы часто видим такую ошибку: в погоне за снижением СТА или цены подписки бизнес упускает из виду, что таким образом привлекается нецелевая аудитория. В итоге конечная стоимость привлечения клиента или продажи сильно растет. Поэтому рекомендуем ориентироваться не только на стоимость клика, подписчика или заявки, но и на стоимость первичной и повторных продаж.
Правильно выстроенная стратегия постепенно снижает стоимость привлечения нового клиента и продаж в целом, а также помогает увеличить средний чек и количество постоянных покупателей.
Резюмируем главное по продвижению во ВКонтакте
- Используйте брендформанс, чтобы формировать спрос и удовлетворять его на регулярной основе.
- Изучите потенциального покупателя и его мотивы, подготовьте карту пути клиента, чтобы понять, как его вести к покупке.
- Соберите нужную аудиторию и начните привлекать: холодную и теплую — в рассылку или сообщество, горячую — в рассылку и на сайт.
- Продумайте имидж компании и следуйте его принципам на всех уровнях коммуникации: от рекламы до переписки с менеджерами.
- Создавайте качественный контент, который будет усиливать репутацию бренда, формировать и удовлетворять спрос.
- Тестируйте разный контент, воронки, экспериментируйте с образом бренда, а затем внимательно изучайте статистику, чтобы понять, что работает лучше.
- Оставляйте самые эффективные воронки и механики в контенте, стабилизируйте каналы продаж и начинайте экспериментировать с новыми подходами.
Если хотите делегировать продвижение, обращайтесь в Студию Чижова. Мы занимаем топовые места среди SMM-агентств России, наши кейсы по продвижению во ВКонтакте собирают десятки наград.
Заявку на консультацию можно оставить на сайте Студии — мы вам перезвоним. Или написать в Telegram менеджеру по запуску новых проектов, он проконсультирует вас.
2K показов 255 открытий
Источник: vc.ru
Комментарии закрыты.