Как продвигать бизнес в соцсетях в 2024 году: тренды, инструменты и стратегии
Программная статья Студии Чижова об изменениях рынка, трендах маркетинга и лучших стратегиях продвижения в следующем году. В фокусе — самоидентификация российского маркетинга, брендформанс, искренность и прозрачная эффективность.
1K показов 376 открытий
Привет! Это Студия Чижова — агентство комплексного продвижения в соцсетях. Мы входим в топ-5 агентств России по версии «Рейтинга Рунета» и за семь лет успели поработать с 370+ бизнесами из разных ниш.
Вот несколько наших свежих кейсов:
👉 Как мы продали в соцсетях крем для интимной гигиены на 9,9 миллионов рублей
👉 Как с нуля запустить SMM для службы доставки еды в 6 городах и к третьему месяцу обеспечить ДРР 14% и продать на 5,4 млн
👉 Как бренду натуральной косметики сделать 3818 продаж, привлекая аудиторию из «ВКонтакте» на Ozon
👉 Как выстроить продажи «ВКонтакте» для официального партнера Xiaomi и получить 17+ млн ₽ выручки с ROMI в рассылке 1546%
👉 Как мы выстроили систему продаж «ВКонтакте» и Telegram для врача-косметолога, которая принесла 39+ миллионов рублей
В 2022 году бизнес адаптировался, в 2023-м стабилизировался и оживал. В текущей ситуации можно осторожно предположить, что в 2024 году он вернется к устойчивому развитию. Мы видим следующий год как время возможностей. Время, когда будут меняться привычные паттерны в маркетинге и коммуникации.
Во-первых, будет раскрываться самоидентичность российского рынка. Мы уже видим, что компании перестают следовать зарубежным трендам и придумывают что-то свое. В 2024 году этого будет больше — усилится поиск собственных путей развития, основанных на современности и смелости.
Во-вторых, соцмедиа станут инструментом брендформанса — микса брендинга и перфоманса. Если в 2022–2023 годах компании фокусировались на прибыли ради выживания, то в 2024 году эта стратегия не будет работать. Экономика растет, конкуренция ужесточается, и завоевать аудиторию только скидками больше не получится. Нужно снова создавать эмоциональную связь с брендом и влюблять в себя аудиторию.

В 2023 году мы провели несколько крупных исследований соцсетей, изучали рынок и тренды. На основе этих данных и нашей экспертизы мы подготовили объемный материал «Стратегия-2024». Он состоит из трех разделов:
- Анализ и обзор рынка: что изменилось за 2023 год в мире и соцмедиа.
- Тренды: что будет актуально в новом году, чего люди ждут от брендов.
- Как продвигаться в 2024 году: стратегия и ее реализация на практике.

Более подробную версию материала «Стратегия-2024» мы представили в формате презентации, которую можно скачать по ссылке. В ней более 70 слайдов с подробным анализом изменений на рынке SMM, рекомендации по построению стратегии, тренды и примеры реализации.
А в этой статье мы расскажем основные тезисы →
Анализ рынка и экономики
В 2023 году экономика перестроилась и начала стабилизироваться, поэтому рынок задумался не только о выживании, но и о развитии. Это подтверждают и официальные цифры:
- Ожидается рост ВВП до конца года на 2,3%, в следующем — до 2,5%.
- Доходы населения растут, как и спрос, — люди перестают экономить и тратят больше.
- В 2023 году обороты компаний малого и среднего бизнеса увеличились на 19%, появились новые компании и выросла конкуренция.

Появляется больше уверенности в будущем, поэтому люди и компании готовы тратить больше и вкладываться в развитие. Можно сказать, что пик кризиса миновал, и рынок выходит на новый виток развития.
Анализ ситуации в соцмедиа
И один из эффективных каналов маркетинга — соцмедиа, потому что они обладают двумя ключевыми преимуществами:
- аккумулируют огромное количество аудитории, с которой можно взаимодействовать;
- предоставляют множество инструментов — таргетированная реклама, рассылки, мессенджер-, инфлюенс- и О2О-маркетинг, геймификация.
Коротко пройдемся по ситуации в основных соцсетях для бизнеса.
ВКонтакте — лидирует по функционалу и количеству аудитории

Перспективное направление, хотя и не без изъянов, — новый кабинет VK Ads. В нем появляется все больше инструментов и форматов. И CPM здесь ниже. Уже есть успешные кейсы, особенно при ведении кампаний на лидген.
Но, скорее всего, в 2024 году VK Ads станет безальтернативным, если старый кабинет закроют. Тогда рост стоимости трафика и в новом кабинете станет неизбежным.
Олег Глухов, трафик-директор Студии Чижова
Читать также:
👉 Как в 2023 году менялись рекламные бюджеты, стоимость рекламы и вовлеченность аудитории — большое исследование ВКонтакте
Telegram — лидирует по приросту аудитории
В 2023 году увеличилось количество каналов, на которые подписан пользователь. В среднем это 25–50 каналов, из которых читают не более 15. Такая ситуация сильно удорожает стоимость контакта.

Также Telegram экспериментирует с разными механиками, но пока неубедительно.
Например, сторис: каналы могут публиковать их, только если пользователи с премиум-подпиской проголосуют за это. Звучит революционно — пользователи сами решают, кому хотят отдать приоритет. Но на практике пока работает плохо. Каналы вынуждены постоянно просить голоса, а пользователи — думать, кому отдать предпочтение. Так что пока механика выглядит сыроватой. Но посмотрим, что будет дальше.
Есть еще Whatsapp и Viber, но там свои сложности. Во-первых, ограничения в отправке сообщений вроде 24-часовых окон, платных отправок и особых подключений. Во-вторых, нет внутренних инструментов привлечения аудитории. Например, во ВКонтакте и Telegram есть таргетированная реклама и посевы, а в классических мессенджерах — нет. Из-за этого вести трафик сложно и часто слишком дорого, чтобы это себя окупало. Whatsapp — яркий пример такого «слишком дорого для всех, кроме крупных брендов».
Дмитрий Гапоненко, SMM Head Студии Чижова
Instagram — продолжает удерживать лояльную аудиторию
Блокировка сильно ударила по соцсети, но люди продолжают ею пользоваться. Наше исследование показало, что блогеры пытались перейти в другие соцсети, но многие вернулись в Instagram*, а за ними и лояльная аудитория. Так что соцсеть живет. Хотя аудитории стало меньше, охваты просели и сложно масштабироваться без таргетированной рекламы.
Набирать аудиторию и масштабироваться в Instagram* за счет инфлюенс-маркетинга тоже непросто. Мы заметили, что блогеры довольно пассивны — медленно отвечают, если отвечают вообще, долго согласовывают размещение. Из-за этого сложно активно продвигаться через них.
Дмитрий Гапоненко, SMM Head Студии Чижова

Читать также:
👉 Как топ-блогеры Instagram* переезжали в Telegram и что из этого получилось: исследование
Youtube — перехватил эстафету коротких роликов
Аудитория коротких роликов перетекает в YouTube Shorts. Согласно исследованиям Statista, ежемесячная аудитория формата за 2023 год выросла на 500 миллионов — с 1,5 до 2 миллиардов. Охваты формата заметно растут в сравнении с «VK Клипами» и Reels. Интеграции здесь пока недорогие, если сравнивать с классическими горизонтальными роликами.
Маркетплейсы — развиваются, как новая рекламная площадка
В этом году хорошо проявили себя маркетплейсы, не только по объему продаж, но и с точки зрения рекламных возможностей. Появляются внутренние инструменты автоматизации рекламы, которыми достаточно просто управлять.
Так что Retail Media становится инструментом не только перфоманса, но и имиджевого продвижения.
При этом маркетплейсы остаются крупной площадкой для торговли, поэтому некоторые соцсети начинают более тесно взаимодействовать с маркетплейсами. ВКонтакте, например, позволяет переводить туда аудиторию из соцсети. У нас уже есть несколько успешных кейсов по продвижению товаров в связке ВКонтакте + Ozon.
Читать также:
👉 Как бренду натуральной косметики сделать 3818 продаж, привлекая аудиторию из ВКонтакте на Ozon
👉 Как мы продали в соцсетях крем для интимной гигиены на 9,9 миллионов рублей за счет ВКонтакте и Ozon

Общие тренды 2024 года в маркетинге
Итак, в 2023 году компании вышли из рамок выживания и начали вкладываться в маркетинг. Рекламный рынок постепенно оживает и заметно меняется. Мы проанализировали текущую ситуацию и выделили пять основных трендов.

Некоторые из них пришли к нам из 2022-го, а некоторые появились совсем недавно, но уже набирают обороты. Разберем их подробнее.
1. Культурная самоидентификация российского рынка
Раньше компании ориентировались на зарубежный рынок, старались соответствовать и подражать. Но события 2022 года заставили пересмотреть отношение к себе, и началось переосмысление рекламного рынка в России.
С одной стороны, креативные и рекламные агентства зарядились на построение своего маркетинга. Инновационного, креативного, сильного. И при этом самобытного и самодостаточного. С другой стороны, на рынке появились компании, которые не хотят уступать ушедшим аналогам. Они хотят большего — опережать их в креативе, маркетинге, рекламе.
В 2023 году все совпало: появление сложного запроса со стороны бизнеса, и желание, готовность рынка. Теперь меняются смыслы — не копировать, а наблюдать, впитывать и делать по-своему. Создавать новые концепции, которые будут появляться внутри российского рынка и выходить за его пределы.
Именно такой путь предстоит нашему рынку рекламы. И первые шаги мы уже видим.
Российский маркетинг и рекламу ждет ренессанс в ближайшие десятилетия. Скоро наши технологии станут вновь востребованными. Но уже не как подражательство, а как инновационные решения для развития мирового маркетинга.
Понятный пример такого процесса — кей-поп, который взял идеи американской музыкальной индустрии, оброс самостоятельными и новыми решениями и стал полноценным игроком музыкального рынка. Не как подражатель, а как абсолютно новое явление.
С нами будет что-то подобное, вот увидите. Мы тоже вобрали в себя практики международного маркетинга, и теперь настало время для самостоятельного рывка.
Александр Чижов, СЕО Студии Чижова
2. Подлинность и искренность в коммуникации
Раньше рекламный рынок выглядел искусственным — идеальные модели, дотошно продуманные слоганы, вылизанные тексты. Люди устали от идеального образа брендов, далекого от повседневной жизни. Был запрос на более живую и открытую коммуникацию. И компании пытались идти в эту сторону, привлекая блогеров, чтобы очеловечить бренд. Но с началом СВО этот тренд стал сходить на нет.
Сейчас мы снова видим этот запрос от аудитории. Люди хотят больше общаться с брендами, видеть за ним искренних людей, которые тоже волнуются, ошибаются, смеются и радуются. Видеть жизнь и естественность, а не замершее изображение идеального образа.

3. Упор на смыслы, а не на виды контента
Раньше бизнес для коммуникации создавал контент-план с шаблонными публикациями на продажи, вовлечение, прогрев. Из-за этого многие бренды стали похожи друг на друга, создавая однотипный контент в стиле: топ-5 товаров осени, подборка фильмов для нового года и так далее.
Сейчас такой подход устарел. Контент должен опираться на смыслы, которые хочет донести бренд. Сначала ключевая идея, посыл, смысл, ценность, и только после этого подбор подходящего формата.
Этот тренд — естественное продолжение предыдущего. Контент-маркетинг перерождается в сторону смыслов, переставая быть шаблонным инструментом.
Смыслы и запросы целевой аудитории помогут создавать новые идеи или адаптировать уже имеющиеся. Это и станет уникальным стилем каждого бренда — позволит говорить своим языком, создавать связь с аудиторией и отличаться от конкурентов.

4. Новые возможности дают нейросети
Нейросети будут внедряться в маркетинг, помогая компаниям создавать новые и интересные идеи. Но учитывая тренд на живое общение, работу нейросетей нужно очеловечивать, потому что пока они создают очевидно механический контент.
Задача маркетологов в 2024 году — очеловечивание нейросетей и их интеграция в маркетинг с учетом коммуникационных запросов пользователей.
Уже сейчас есть кейсы о том, как нейросети помогли создать что-то абсолютно новое, интересное и эффективное. Например, для одного из наших клиентов мы сделали онлайн-квест на базе рассылки ВКонтакте, сюжет и визуал которой сгенерировали нейросети. Получилась красивая, интересная и увлекательная игра, которая мощно сработала на имидж и на продажи.
Читать также:
👉 Написали с помощью нейросетей квест ВКонтакте и увеличили продажи на 153%. Кейс Японори и Студии Чижова

5. Смена подхода к инфлюенс-маркетингу
Пожалуй, самое болезненное событие 2023 года — закон о маркировке рекламы. С 1 сентября у всех участников рынка появилась новая боль: правильная маркировка, получение токенов, создание отчетов и так далее. В законе было много непонятных моментов, из-за чего компании и площадки первое время снизили рекламную активность и наблюдали.

Сейчас ситуация немного стабилизировалась: рынок медленно, но верно принимает новые правила игры. И хотя еще есть вопросы к законодательной базе и удобству работы с ОРД, в следующем году ситуация будет меняться.
Нас ждет новый формат интернет-рекламы: бренды будут придумывать заходы с учетом того, что рекламный пост будет промаркирован. Нативные интеграции делать сложнее, и эра «искренних рекомендаций» от блогеров будет трансформироваться во что-то новое.
И мы надеемся, во что-то более искреннее и интересное.
Тренды 2024 года в социальных сетях и мессенджерах
В последнее время мы наблюдаем переосмысление целей SMM, что влияет на тренды.
Раньше мы работали на уровне инструментария, ставили цели по количеству подписчиков, уровню вовлечения и прочему, оставляя брендам работу с этими результатами. Но сейчас агентства и SMM-отделы должны закрывать весь план достижения целей в рамках своих площадок.

На новом рынке, который сейчас формируется, уже неэффективно получать быстрые продажи и покупать охваты. Нужно работать более комплексно. И именно в этом направлении мы и видим основные тренды следующего года.
1. Комплексное продвижение по модели брендформанса
В начале 2023 года мы искали ответ на вопрос «Как превратить соцмедиа в полноценный канал, который бы управляемо решал задачи на всех уровнях взаимодействия с клиентом?». Ответом стал гибридный формат работы — брендформанс. Направление, которое объединяет два основных запроса: формирование и удовлетворение спроса.
Мы считаем, что брендформанс — лучший способ продвижения в 2024 году. Он позволяет взять лучшие практики брендинга и перфоманса, закрывая проблемы каждого из них.

2. Прозрачная эффективность и аналитика
Запрос на брендформанс означает, что рынок повзрослел. Ему больше не интересно делать активности без понимания, как они повлияют на финансовые показатели. Поэтому бизнес хочет, чтобы SMM-стратегия обладала следующими качествами 👇

3. Эмоциональная связь с брендом
В прошлом году мы рекомендовали брендам переходить на антистресс-коммуникации, но сегодня многие люди научились справляться со стрессом внешних обстоятельств. Теперь возникают другие запросы.
Покупка перестает быть только закрытием потребности, она становится чем-то большим. Дарит ощущение принадлежности к группе, позволяет прикоснуться к инновациям, заботиться о природе и здоровье, быть современным.
Поэтому коммуникация брендов должна смещаться в сторону создания эмоциональных связей. Этого можно достичь за счет:
- эмоционального контента;
- интерактивности и геймификации;
- мемов и юмора.
Вы, наверное, уже и сами заметили, что коммуникация многих брендов поменялась. В полной версии этой статьи — презентации — мы показали множество примеров такой коммуникации. Обязательно посмотрите. Здесь приведем только парочку примеров.

4. Эффективная омниканальность
Раньше был условный Instagram*, который закрывал 90% потребностей бизнеса, и развивать другие площадки не было необходимости. Но теперь мы знаем, что любая площадка может уйти. И бизнесы, которые фокусировались на этой площадке, сильно пострадают.
Поэтому нужно работать в нескольких соцмедиа — развивать соцсети, мессенджеры и прочие контентные площадки, объединять их между собой. Еще это важно потому, что оставшиеся соцмедиа не смогли стать достойной заменой Instagram*, поэтому приходится пользоваться инструментами разных площадок, чтобы максимизировать охват аудитории.

5. Активное внедрение мессенджер-маркетинга
И как продолжение идеи омниканальности — мессенджер-маркетинг, который позволяет более тесно общаться с аудиторией и переводить ее из одного канала в другой. Например, с сайта — во ВКонтакте, из «Дзена» — в Telegram и так далее.

Сейчас мессенджер-маркетинг — основной инструмент, который мы используем на 95% проектов. Иногда даже весь проект состоит только из воронки в мессенджере и посевов. Без какой-либо работы со страницами бренда в соцсетях.
Мессенджер-маркетинг — универсальный инструмент, который подходит 90% компаний. Если мы говорим про B2C, то это практически 100%, а с В2В — не всегда, так как путь клиента может не лежать через мессенджеры. Например, если речь про производство запчастей для самолетов, то сложно представить отработку возражений в чат-боте.
Но если вкратце дать оценку: мессенджеры в B2B могут сработать, когда можно предлагать готовое коммерческое предложение клиенту прямо в чат-боте. А дальше нужно оценивать конкретный рынок и задачи.
Дмитрий Гапоненко, SMM Head Студии Чижова

Хороший пример работы с мессенджер-маркетингом — «Улыбка радуги». Мы много лет работаем с брендом и за это время выстроили очень эффективную систему работы в мессенджерах. Настолько, что рассылка генерирует большую часть продаж и удерживает пользователей, повышая их лояльность.
Читать также:
👉 Как с помощью рассылки в 1,5 раза увеличить продажи из соцсетей, несмотря на блокировку Instagram*. Кейс Улыбки радуги и Студии Чижова
Как продвигаться в 2024 году: стратегия
Тренд на эмоциональную связь, искренность и открытость диктует необходимость комплексной работы в соцмедиа. Просто вести на продажи спецпредложениями уже не эффективно — пользователи хотят получать от покупок больше, чем просто выгоду.
Поэтому нужны инструменты брендформанса, которые, с одной стороны, будут медленно, но верно формировать образ притягательного бренда. А с другой стороны — быстро генерировать продажи за счет лояльной и вовлеченной аудитории.
Хороший пример брендформанса — наш кейс с франчайзи дистрибьютора Xiaomi. Год назад партнер пришел с запросом на создание канала продаж ВКонтакте, который будет окупаться. Основная сложность проекта заключалась в том, что продажи были только офлайн.
Читать также:👉 Как выстроить продажи ВКонтакте для официального партнера Xiaomi и получить 17+ млн ₽ выручки с ROMI в рассылке 1546%
Чтобы выстроить продвижение и отслеживать его эффективность, мы воспользовались программой лояльности партнера — сделали рассылку, в которой можно зарегистрировать карту и получить приветственные бонусы. Так мы смогли связать рассылку с конкретными клиентами и отслеживать их покупательскую активность в офлайне. Это перфоманс-часть.
Брендинговая часть заключалась в смене визуального оформления, создании редполитики и правил коммуникации с аудиторией. Мы также сменили подход к контенту — добавили больше публикаций на взаимодействие с аудиторией, повышая интерес к бренду, вовлекая в коммуникацию с ним.
В результате нам удалось выстроить эффективный канал продаж, который уже принес продажи на 17+ млн рублей. Но главное — это высокая лояльность аудитории. Согласно статистике, 40% покупок приходится на повторные заказы. И ключевую роль в этом играет рассылка. Ее ROMI составляет 1546%, тогда как общий — 123%.

По сути, коммуникационная стратегия отвечает за формирование спроса, а перфоманс — за удовлетворение. Поэтому брендформанс — это зацикленная система, которая будет работать на полный цикл продаж

Модель брендформанса состоит из трех частей:
- Предварительная аналитика.
- Стратегия коммуникаций.
- перфоманс-стратегия и медиаплан.
Разберем подробнее каждый шаг.
1. Предварительная аналитика
В ситуации жесткой конкуренции за внимание на первое место выходит конкретный пользователь, его потребности и интересы. Анализ должен найти ответы на вопросы: как отстроиться от конкурентов и выделиться в инфополе, чтобы быть услышанным аудиторией и попасть ей в самое сердце?
Подробно о том, как мы делаем предварительную аналитику, можно посмотреть в кейсе:
👉 «Как сети магазинов электроники продать на 11 миллионов рублей с ROMI 120% с помощью ВКонтакте»

2. Стратегия коммуникаций
На основе трендов и аналитики строится стратегия коммуникации бренда. Она поможет выделиться среди конкурентов, запомниться пользователям и стать Top-of-mind в нише.

Концепция — это сообщение бренда, которое мы хотим донести. Именно она выделяет бренд среди конкурентов и попадает под инсайт аудитории.

Архетип — это устойчивые модели, которые у всех людей вызывают похожие ассоциации. Соответственно, бренды могут вести себя так, чтобы у аудитории создавалось впечатление нужного образа и ценностей, которые они транслируют.
Tone of voice — стиль и правила общения с аудиторией, которые базируются на основе выбранного архетипа.
Например, для продвижения врача-косметолога мы выбрали сразу два архетипа: Правитель и Мудрец. Поэтому стиль общения выбрали неофициально-деловой с вкраплениями научных терминов и их адаптацией под разговорный формат соцсетей.
Читать также:
👉 Как мы выстроили систему продаж ВКонтакте и Telegram для врача-косметолога, которая принесла 39+ миллионов рублей

Контент-стратегия — определяет то, о чем говорить с аудиторией: смыслы, рубрики, форматы. Стратегия строится с учетом трендов в контент-маркетинге, общей концепции и AARRR-воронки. В ней делаем ставку на уникальные форматы, а не шаблонные решения, подсмотренные у конкурентов.
Главный вызов для брендов в 2024 году: каждая единица контента должна быть актуальна и находить отклик у аудитории
Ниже пример матрицы контента, которая завязана на смыслах, которые содержит бренд.

Мы используем квартальное планирование контента.
Во-первых, сложные в производстве рубрики требуют длительного цикла, чтобы было рентабельно само создание контента. Потому что расчет стоимости идет по съемочным дням. Во-вторых, нужно время, чтобы оценить эффективность рубрики: первые выпуски могут отрабатывать чуть хуже, чем более поздние.
Квартальное планирование накладывает достаточно большую ответственность на агентство, но только так можно реализовывать сложный контент.
Александр Чижов, СЕО Студии Чижова
Спецпроекты — выводят бренд за рамки привычной коммуникации, сильнее вовлекают аудиторию, повышают лояльность или решают иные задачи.
Например, мы делали спецпроект для «Нетологии» в виде симулятора карьерного роста — это геймификация, в которой пользователи принимали на себя роль директора продукта «Нетологии». С помощью сюжетной игры за неделю в шесть раз увеличили вовлеченность, привлекли 950 человек и получили свыше 11 тысяч идей развития карьерных навыков.
Читать также:
👉 Как мы доверили маркетинг подписчикам и получили 585 тысяч креативных идей: кейс онлайн-симулятора во ВКонтакте
При работе с контентом и спецпроектами важно соблюдать принцип «минимизация производства — максимизация охвата». Мы можем создавать бесконечное количество рубрик и вкладывать миллионы в спецпроекты, но с условием, что получим соизмеримое количество охвата, который потом будем монетизировать с помощью перфоманс-стратегии.
Александра Жигунова, старший стратег Студии Чижова
Примеры реализации этого принципа:
- использовать все доступные площадки — например, короткий ролик можно опубликовать в «VK Клипах», Instagram*, Youtube, «Дзене»;
- увеличивать длину жизни контента и переупаковывать его — например, обычное видео из Youtube можно превратить в 20 коротких роликов, 10 постов, 30 сторис и две статьи.
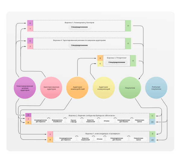
3. Перфоманс-стратегия на основе системы воронок F&L
Итак, стратегия коммуникаций помогает формировать спрос и получать охваты. Дальше в дело вступает перфоманс, который все это монетизирует, удовлетворяя спрос. Мы в Студии разработали модель создания перфоманс-стратегии под названием Followers and Leads — коротко F&L.
Модель основана на системе воронок, которые одновременно работают с разной аудиторией. Так мы получаем набор взаимосвязанных процессов, каждый из которых обладает своей логикой, свойствами и экономикой. За счет этого процессы привлечения, прогрева и продаж происходят на проекте параллельно.

Разные аудитории по-разному реагируют на наше рекламное предложение: кто-то с большей вероятностью покупает, кто-то — с меньшей. Поэтому для каждой из них мы создаем разные воронки:
- Для горячей аудитории обычно используем однокомпонентную воронку с предложением купить. Без прогревов, привлечений и других шагов. Но бывают исключения, особенно в нише сложных продуктов.
- Для теплой или холодной — многокомпонентная воронка с прогревом через рассылку / чат-бот / контент в сообществе. То есть прогреваем, закрываем возражения и уже после этого продаем.
В итоге всю перфоманс-модель можно свести к набору воронок, с помощью которых мы воздействуем на аудиторию и добиваемся коммерческих результатов.

Как рассчитать эффективность перфоманс-стратегии
Оценивать результативность воронок нужно ПЕРЕД ЗАПУСКОМ, чтобы понять их потенциальную эффективность не только в моменте, но и на дистанции. Для этого нужно заниматься медиапланированием, то есть расчетом коммерческой эффективности.
Расчет показателей однокомпонентных воронок
Здесь все просто: есть бюджет, оффер и горячая аудитория, которая готова купить. Воронка короткая, и не так много факторов, которые могут повлиять на результат.
Поэтому мы смотрим на средние CPM, CTR и CR по продукту, рассчитывая ожидаемые результаты в деньгах. Если нас цифры устраивают, пробуем; не устраивают — ищем другое решение. Цифры могут варьироваться от месяца к месяцу за счет изменения спецпредложений, узнаваемости бренда и так далее, но суть всегда одна и та же.
Расчет показателей многокомпонентных воронок
Тут уже сложнее, потому что мы покупаем показы не для прямых продаж, а для привлечения аудитории и прогрева. Опираться на средние показатели уже нельзя, потому что они являются лишь конечной целью, при движении к которой есть множество промежуточных этапов.
Поэтому мы разработали медиаплан F&L, где задаем параметры привлечения аудитории. А дальше, исходя из объема выпускаемого контента и ожидаемых показателей охвата и конверсий, рассчитываем результат работы воронки. За счет этого мы можем оценить накопительный эффект воронки — насколько хорошо она будет отбивать вложения на дистанции.

Если говорить в общих чертах, то планирование выглядит так:
- есть бюджет 100 000 рублей на привлечение в рассылку;
- по контент-плану будет 10 писем, ожидаемый RR — 80%;
- ожидаемая конверсия в подписчика — 30%, в покупку — 2%.
Значит, если мы будем в месяц привлекать и удерживать по 900 подписчиков, то за полгода снизим ДРР с 115% до 23%. Воронка подходит, можно тестировать. Если бы ДРР не уменьшался, то воронку бы поменяли или убрали вообще.
Далее на практике проверяем воронки — соответствуют ли наши расчеты реальности. Если показатели потенциально могут быть выше, то оптимизируем их.
Разберем на примере нашего кейса — продвижение магазина натуральной косметики. Партнер пришел с запросом на продажи из соцсетей, переводить аудиторию предлагал на сайт, хотя большую часть онлайн-продаж генерят маркетплейсы.
Читать также:
👉 Как бренду натуральной косметики сделать 3818 продаж, привлекая аудиторию из ВКонтакте на Ozon
Мы выстроили воронку с прогревом в рассылке и переводом аудитории на сайт. Конверсия выросла с 0,52% до 2,95%. Но все равно цена продажи была высокой. Поэтому мы предложили вести аудиторию не на сайт, а в маркетплейсы, потому что обычно людям удобнее заказывать там, чем тратить время на оформление заказа на сайте.
Гипотеза подтвердилась, и конверсия в продажу стала расти. При этом мы не меняли воронку — так же вели на прогревающую рассылку, и только после этого предлагали заказать в маркетплейсе. Благодаря такой смене подхода за год мы увеличили ежемесячные продажи до 450+ заказов.

А теперь главное — как объединяются коммуникационные и перфоманс-стратегии. Если коротко:
- за привлечение отвечают перфоманс-воронки, а за их наполнение — коммуникационная стратегия;
- за удержание и активацию привлеченных людей — коммуникационная стратегия через передачу смыслов и ценностей;
- за продажи отвечают перфоманс и коммуникация — через продуманные этапы подведения к желанию купить.

Раньше мы не говорили о PR Value, но этот показатель нужен, чтобы лучше понимать эффективность брендингового продвижения. Если коротко — метрика показывает, сколько бы стоили нам охваты от контента, если бы мы их покупали.
Это работает так: мы привлекаем аудиторию и контактируем с ней через публикации, получая охваты в том числе и виральные. Эти охваты мы не покупаем за счет платной рекламы, они — естественный результат контентной работы.
Растут охваты, растет объем аудитории и, как следствие, снижается стоимость контакта с человеком. На наших проектах мы видим, что иногда стоимость контакта может снижаться на 50–70% за год. Это очень важный показатель, за которым нужно следить.
Александр Чижов, СЕО Студии Чижова

Как продвигаться в 2024 году: практика
Теперь инженерия — надо правильно выстроить рабочий процесс. То есть отобрать воронки, быстро протестировать их на практике, убрав те, которые не дадут результата, и вывести продвижение на KPI.
Если проще, главная цель правильного запуска SMM-стратегии — из тысяч решений выбрать и оптимизировать те, которые будут давать нужный результат.
Для решения этой цели мы разработали собственную модель организации процесса продвижения бизнес-проекта под названием SLOSMU.

Первый шаг мы уже разобрали выше. Для систематизации работы над стратегией мы пользуемся фреймворком SOSTAC, о нем мы подробно рассказывали в статье. Если хотите погрузиться в тему — рекомендуем почитать.
Второй, третий и четвертый шаги мы подробно описываем в наших кейсах. Помимо тех, что мы уже упоминали по ходу статьи, будут интересны еще эти:
👉 Как с нуля запустить SMM для службы доставки еды в 6 городах и к третьему месяцу обеспечить ДРР 14%
👉 Как выстроить канал продаж для пластического хирурга, который за 9 месяцев принес более 30 млн рублей
👉 Как выстроить О2О-маркетинг ВКонтакте: кейс сети магазинов «ХоzМир»
Пятый шаг — это обновление стратегии. Лучшая демонстрация этого этапа — кейс «Улыбки радуги», с которой мы работаем уже 5 лет. За это время мы много раз меняли и обновляли стратегию продвижения, улучшая отдачу от соцсетей и мессенджеров.
Читать кейс:
👉 Как крупный бренд доверил соцсети начинающему агентству: первые в нише по вовлечению и рост выручки с клиента на 33%
По итогу реализации модели SLOSMU мы получаем замкнутый цикл подбора, тестирования, оптимизации и масштабирования эффективных воронок продаж в проекте.
Основные рекомендации по продвижению в 2024 году
- Попробуйте SMM
Если в прошлом году мы говорили, что многим бизнесам лучше вообще отказаться от SMM и сфокусироваться на инструментах выживания, то в этом году рекомендуем попробовать практически всем. Но нужно подходить вдумчиво: SMM — это игра вдолгую через формирование спроса, а не только удовлетворение уже сформированного.
- SMM должен быть частью общей маркетинговой стратегии
У компании должна быть единая архитектура продвижения. Контекстная реклама, SEO, SMM, email-маркетинг — эти направления могут и должны усиливать друг друга, а не работать автономно, а в некоторых случаях даже конкурентно.
В идеале, общая стратегия интернет-маркетинга должна строиться из:
- привлечения посетителей сайта и подписчиков — контекстная реклама, SEO, таргетированная реклама;
- прогрева — email-маркетинг, SMM, мессенджер-маркетинг;
- и продаж — ремаркетинг в соцсетях и поисковых системах, SMM, email-маркетинг.
- Подключайте разные соцсети, если есть ресурсы на это
В первую очередь, задействуйте ВКонтакте, потому что эта соцсеть универсальна по инструментарию и обладает большой аудиторией. Если уже успешно присутствовали в Instagram* и нет юридических ограничений — продолжайте, в противном случае используйте Telegram или «Одноклассники».
Практически все публикации можно одновременно размещать на разных площадках, видео формата Reels размещать в «VK Клипах», Shorts и далее по аналогии.
- Используйте инструменты осмысленно
Не все маркетинговые инструменты универсальны. Мы уже приводили пример, что мессенджер-маркетинг вряд ли сработает в нише производства самолетов. Он утрированный, но вполне понятный.
Мы уже протестировали сотни схем продвижения и сейчас понимаем, что будет работать, а что нет. И более того, мы строим медиапланы, в которые закладываем средние цифры по нишам, конкретные конверсии клиента или прикидочные данные, исходя из общего понимания цифр на рынке. И на основе этого оцениваем коммерческий потенциал воронки.
Но, понятное дело, это у нас. А что делать, если такого опыта нет? Смотреть на путь клиента и думать, как и где его можно поймать. Еще проще — пойти за экспертизой в агентство. Они подскажут, что можно сделать и что будет работать, помогут стратегию ту же выстроить. Например, можно обратиться к нам 🙂
Дмитрий Гапоненко, SMM Head Студии Чижова
- Подключайте больше видеоконтента
Тренд идет уже несколько лет и не сбавляет обороты. Сейчас практически у всех брендов лента состоит на 30–50% процентов из роликов, большая часть из которых относятся к формату коротких вертикальных — наследия Tiktok.
Сейчас видео делать гораздо проще, благодаря тренду на естественность в коммуникации. Уже не нужно собирать огромные студии, актеров и гримеров — бытовые декорации и герои из обычной жизни сработают не хуже, а иногда и даже лучше.
- Следите за маркетплейсами
Сегодня охваты Wildberries и Ozon превосходят даже охваты российских соцсетей, и для самих маркетплейсов вполне логично заняться дополнительной монетизацией этого охвата, а также постараться увеличить время присутствия на сайте пользователей и увеличить лояльность покупателя к площадке.
Итак, главные итоги этой статьи
- Экономика и активность покупателей восстанавливаются. Маркетинг оживает, и перед ним стоят серьезные задачи.
- Ключевой запрос рынка — культурная самоидентификация в новых реалиях. Российский маркетинг должен стать современным, самобытным и эффективным. И главное — не зависеть только от опыта зарубежных коллег.
- Восстанавливается запрос на подлинность, искренность и эмоциональную связь. Брендам важно быть более человечными и близкими к потребителю.
- Рост конкуренции требует переосмысления контент-маркетинга. Шаблонные схемы больше не работают, в основе коммуникации должны быть смыслы, а не рубрики.
- Уровень развития рынка требует брендформанс-подхода в SMM. Мы должны работать на стыке брендинга и перфоманса, объединяя их в одну систему.
- Брендинг нужно направлять на формирование спроса, максимизацию охвата и снижение цены контакта. А перфоманс — на монетизацию охватов и удовлетворение спроса.
- В основе коммуникационной стратегии единая концепция с продуманным образом и TOV, которая будет доносить сообщение бренда и выделять его среди конкурентов.
- В основе перфоманса — построение, тестирование и аналитика системы воронок продаж.
Не забудьте забрать полную версию «Стратегии 2024» — это 70+ слайдов с разбором ситуации на рынке, анализом соцсетей, конкретными рекомендациями по продвижению и разборами конкретных кейсов. Скачать можно бесплатно по ссылке.
Если вам импонируют наши решения и вы хотите делегировать SMM — обращайтесь в Студию Чижова. По разным рейтингам мы занимаем топовые места среди SMM-агентств России — этим подтверждается эффективность нашей работы и подхода.
Заявку на консультацию можно оставить на сайте Студии — мы вам перезвоним. Или написать в Telegram менеджеру по запуску новых проектов, он проконсультирует вас.
Также подписывайтесь на нас в ВКонтакте и Telegram, в 2024 году мы продолжим делиться опытом, проводить исследования и рассказывать, как использовать тренды соцсетей на пользу бизнеса.
Источник: vc.ru
Комментарии закрыты.