Как вложить 460 000 ₽ в рекламу и заработать 9 млн ₽ за 2 месяца: кейс сети ресторанов из Самары
Рассказываем, как нам удалось привести 4 800 продаж стоимостью меньше 100 рублей за 2 месяца и получить 9 млн рублей выручки при затратах на рекламу 460 тысяч рублей.

Салют! С вами Александр Верга и агентство the Verga.
Мы уже больше двух месяцев работаем с сетью ресторанов Фуджи. Они хотели масштабироваться и получать больше заказов через сайт, но чтобы при этом не выросла стоимость продажи.
Перед началом работы над проектом мы наметили план на ближайшие три месяца, но нам удалось выполнить, и даже перевыполнить его за два месяца.

Информация о проекте
Клиент. Фуджи — ресторан, который работает в Самарской области с 2012 года. Сейчас у них 16 ресторанов в Самаре, 2 — в Тольятти и 1 — в Новокуйбышевске. Кроме офлайн-точек есть доставка и самовывоз готовой еды.
Задача. Привлечь аудиторию из Яндекс. Директа для оформления заказов через сайт, но при этом не допустить резкого повышения стоимости заказа.
Бюджет: 260 000 рублей
Охват: 642 856 человек
Клики: 4 500
Стоимость клика: 60 рубля
Продажи: 1 550
Стоимость продажи: до 200 рублей
Выручка: 2 400 000 рублей
Результат за 2 месяца по доставке в Самаре
Бюджет: 448 967 рублей
Охват: 725 366 человек
Клики: 10 132
Стоимость клика: 36,93 рубля
Продажи: 4 817
Стоимость продажи: 93,20 рублей
Выручка: 9 001 515 рублей
Готовим стратегию запуска
Перед началом рекламной кампании обязательно собираем информацию о компании: анализируем сайт и предыдущую рекламу, чтобы отказаться от нерабочих инструментов и оптимизировать затраты на рекламу.
Аудит сайта — первоочередная задача, т.к. именно на сайт мы должны были привлечь трафик.
В первую очередь, он должен быть удобным для пользователя: если человеку будет неудобно, он покинет сайт, так и не сделав заказ.
Также компания должна транслировать все свои преимущества: заходя на сайт, клиент должен сразу понимать, почему ему стоит сделать заказ именно в этом ресторане, а не у конкурентов.
По итогам аудита, мы предложили следующие улучшения:
- Добавить элементы управления на слайдер. Раньше баннеры сменяли друг друга очень быстро, а никаких «стрелочек» не было предусмотрено, пользователи просто не успевали прочитать, что на них написано. Теперь посетители сайта могли сами листать баннеры, это поможет им подробнее ознакомиться с акционными предложениями.
До:

После:

- Видоизменить нижнюю часть главной страницы: убрать стороннюю рекламу, вместо большого блока с текстом разместить номер телефона и ссылки на соцсети. Сторонняя реклама снижает доверие пользователей к сайту, а большой блок мелкого текста крайне неудобно читать: скорее всего, клиент просто покинет сайт, не найдя нужной информации. Пользователю будет удобнее, если внизу страницы будет расположен номер телефона и контакты.
До:

После:

Аудит рекламных кабинетов. По итогам аудита выявили недоработки, которые негативно влияли на стоимости конверсии и оптимизации.
- рекламные кампании копировались сразу по трем рекламным кабинетам, и кабинеты конкурировали между собой.
- в рекламных кампаниях использовались нерабочие связки, и функционал был задействован не полностью.
Купить рекламу Отключить
Мы предложили:
- перенести всю рекламу в один кабинет, чтобы кабинеты не конкурировали между собой;
- протестировать новые инструменты, чтобы выявить наиболее эффективный из них и масштабироваться.
Анализ конкурентов. При анализе конкурентов выявили, что в сфере доставки еды большинство компаний активно используют акционные предложения, т.к. на них хорошо реагирует аудитория. У «Фуджи» подобная акция на тот момент была только одна. Мы посоветовали разработать новые акции, чтобы привлечь новых клиентов.

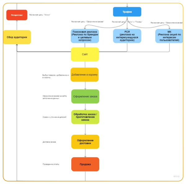
Карта «путешествия» клиента. Наши специалисты представили карту «путешествия» клиента — этапы взаимодействия клиента с компанией в онлайн и офлайн-форматах.
При взаимодействии с сайтом пользователь проходит следующие этапы:
- Знакомство с брендом — первое упоминание компании, которое попадается на глаза клиенту
- Осведомленность — переход по ссылке и знакомство с сайтом сети
- Исследование и узнаваемость — изучение клиентом меню, акционных предложений ресторана
- Выбор и принятие решения — пользователь формирует корзину
- Квалификация запроса — обработка заказа клиента менеджером или автоматической системой
- Продажа — выполнение первого заказа
- Формирование клиентской базы — удержание клиента: рассылки, специальные предложения.
- Ретаргетинг — повторный запуск рекламы на аудиторию, ранее интересовавшуюся рестораном. Работа на последующие заказы.

Акции — основной инструмент привлечения новых покупателей
По итогам анализа конкурентов мы пришли к выводу, что нужно разрабатывать новые акции — это действенный инструмент для привлечения покупателей, т.к. люди охотнее делают заказ в новом для себя ресторане, если видят выгодные акционные предложения.
Для этого:
- Разработали акции, основываясь на механике акций заказчика. Компания просчитала, при каком условии им будет выгодно давать клиентам какое-то бесплатное вознаграждение, и какой именно продукт это может быть. Мы предложили несколько вариантов акций, а коллеги из «Фуджи» выбрали из них самые оптимальные
- Разработали креативы под каждую акцию
- Настроили рекламу в Яндекс. Директе, используя Мастер кампаний, Рекламную сеть Яндекса и поисковую рекламу по целевым запросам.

Что получили:
- Составлен итоговый план по тестированию акций с указанием их механики и продолжительности
- Составлены макеты для оперативной разработки креативов для акций
- Лучшие результаты показала акция с роллом «Венеция» в подарок при заказе от 1300 рублей: ей воспользовались 214 раз. Кроме того, многие пользователи видели объявление с этой акцией и переходили на сайт «Фуджи», но заказывали что-то другое. Мы продолжаем успешно использовать ее в рекламе.

Лучшие тексты и креативы
Все креативы объявлений тоже были связаны с акциями, т.к. именно акции стали главным инструментом привлечения клиентов.

Результаты за 2 месяца
- Низкая стоимость клика и продаж: клики — 36,93 рубля, продажа — 93,20 рублей
- высокий CTR: 1,4%
- 10 132 клика, 4 817 продаж:
- Выручка — 9 млн рублей при бюджете 450 тыс. рублей, при том, что ожидаемая выручка через 3 месяца — 2,4 млн

Планы на дальнейшее сотрудничество
Мы уже вышли на стабильные высокие результаты по заказам в Самаре, но в Тольятти у нас всё ещё низкие охваты. Сейчас мы запускаем дополнительные рекламные кампании именно для Тольятти.
Также в Тольятти пока слишком дорогие заказы: в 1.5−2 раза дороже, чем в Самаре. Это связано с тем, что в Самаре 16 офлайн-точек, а в Тольятти только 2. Сейчас мы работаем над снижением стоимости заказа.
Кроме того, глобально мы занимаемся подключением сквозной аналитики, т.к. при таких больших оборотах сложно отслеживать всё вручную. Сквозная аналитика поможет нам собирать данные со всех каналов продвижения в одном месте. И также продолжаем тестировать новые акции, чтобы привлекать новых клиентов.

Проведем аудит рекламы и покажем, как увеличить бюджет и снизить стоимость заявки!
Оставить заявку
157 показов 76 открытий
Источник: vc.ru
Комментарии закрыты.