CRM-маркетинг. Превращаем данные в золото
Всем привет! Меня зовут Пётр, я занимаюсь внедрением CRM-систем и очень люблю CRM-маркетинг. Как-то я уже писал на виси, как стал ай-ти коллектором. Сегодня же хочу написать статью про CRM-маркетинг: как к нему подступиться, из чего он состоит и как этим пользоваться. Подойдет для любого уровня компании, которые задумываются о CRM маркетинге.
Оглавление
Что такое CRM маркетинг простыми словами
CRM-маркетинг — процесс, позволяющий доносить персонализированные и актуальные маркетинговые акции и посылы тем, кому это надо, а тем кому это не надо не надоедать и обходить стороной.

Для этого используются различные источники данных о клиентах: CRM, 1C, данные с сайта и так далее.
Такой подход позволяет избежать назойливости и бесконечного бомбардирования тупыми и неактуальными акциям тем, кому на это с высокой горы наплевать. И в то же время, поднимает уровень клиентского сервиса, посылая нужные и актуальные маркетинговые истории тем, кто этого ждёт или потенциально к этому готов.
Я бы вообще сказал, что идеальный CRM-маркетинг — это чистый дзен в мире маркетинга. Люди получают только актуальные акции, никого никто не достает и все счастливы. Но это в теории, а на практике получается примерно вот так…

Более того, в России в последнее время если говорить о микро, маленьком и порой даже среднем бизнесе, в качестве CRM-маркетинга вообще почему-то стало считаться что крутой CRM-маркетинг — это только рассылки в Вотсапе и триггерные сообщения в Телеграмме из базы CRM (это не так).
За превращение Вотсапа в спам помойку скажем отдельное спасибо всем тем гуру, которые на каждому шагу смешивают CRM маркетинг и рассылки в вотсапе по холодной базе.
Тем не менее, я считаю, что CRM маркетинг сегодня — это один из самых многообещающих рекламных каналов для работы с клиентами. Просто делать надо чуть-чуть изящнее чем это происходит обычно.
Почему CRM маркетинг важен для бизнеса

Далее я разберу три тезиса, почему здоровый CRM маркетинг важен для любого адекватного бизнеса.
Итак, CRM маркетинг:
- Упрощает взаимодействие с клиентами;
 - Автоматизирует процесс продаж и снимает «головняк» с продавцов;
 - Повышает лояльность клиентов;
 - Приносит вам дополнительную прибыль.
 
Перед раскрытием тезисов, разберем из чего состоит CRM маркетинг.
Из чего состоит CRM маркетинг
Клиентская база

Как бы смешно и банально это не звучало, но если у вас нет клиентской базы, то и CRM-маркетингом заниматься не получится. Под клиентской базой я понимаю и потенциальных клиентов на сайте. Ведь если у вас еще мало клиентов, которые что либо у вас покупали, но вы рекламируете свой сайт и потенциальные клиенты на него заходят, то уже на сайте можно смело заниматься CRM-маркетингом. Да, да, все эти пресловутые открывающиеся окна с предложениями подписаться — это и есть CRM-маркетинг.
Слышал много скепсиса по поводу «всплывашек на сайте»: одни говорят что они работают, другие утверждают что больше бесят чем помогают. По нашему опыту, всплывающие окна могут поднять конверсию сайта на 10-15% (не до 10%, а на 10%). Пару лет назад у нас был такой опыт. Подробнее советую прочитать на сайте Кэррот квета и Майнд бокс.
У кэрротов есть специальный раздел, где они собрали самые популярные цепочки в виде удобной книги. У майнд бокса миллион кейсов с примерами. Вообщем, советую и тех и тех. Лично знаю обе команды, очень адекватные ребята.
В иных случаях, если у вас есть 1С с заказами клиентов, сайт с клиентами, любая CRM с Лидами и теми кто купил — считайте у вас есть клиентская база. Да даже эксель подойдет.
Конечно, в базе должны быть: телефоны (и, или) мейлы, ФИО, история покупок. Чем больше данных, тем лучше и качественнее получиться построить CRM маркетинг в будущем. О чистоте и полноте базы, подробнее напишу ниже, как одном из трендов 24 года.
Средства хранения клиентской базы (CRM)
В идеале, клиентская база должна храниться в любой из CRM. Подойдут все: Amo, Bitrix24, Retail, 1С, IIko — это вообще не важно. Главное, у такой системы должны быть API (они у них есть) и интеграция с системой доставки маркетинговых сообщений (она у них тоже есть).
Неважно какая у вас CRM, главное что она должна быть и работать. Это как с танцором и мешающим ему танцевать органом.

Что такое работающая CRM в двух словах:
- Менеджеры звонят и пишут из CRM;
 - Сделки находятся в актуальных статусах;
 - В сделках актуальная информация о клиентах;
 - В системе нет дублей (или их очень мало).
 
Лайфхак. Используйте сервисы автоматического наполнения данными для CRM а ля IMOT.IO. Такие сервисы проверят заполнил ли менеджер информацию о клиенте в системе правильно, не ляпнул ли чего лишнего, прочитают его переписку и обогатят данными систему если менеджер забудет.
Гипотезы, тот кто их придумывает и реализовывает
Чтобы запустить CRM-маркетинг нужны гипотезы.
Под гипотезой будет понимать идею а ля: всем клиентам, кто покупал у нас диваны за последний месяц, будем автоматически высылать сообщение с предложением сфотографировать диван в интерьере (а заодно спросим, все ли ок с диваном), а за это мы предоставим скидку 50% на чехлы в течение трех дней с момента получения письма. С помощью такой акции мы хотим поднять продажи чехлов на 15%.
Чтобы были гипотезы нужен тот, кто их придумывает. Обычно этим занимается CRM-маркетолог.
Часто это должность совмещается с CRM-аналитиком. Короче, этот тот человек, который адекватно придумывает, что и кому можно продавать, допродавать, кого реанимировать, а главное, знает как технически это делать. Также он умеет считать и анализировать результаты — это критически важно.
Количество вакансий для CRM-маркетолога будет сильно расти. Ведь уже большинство компаний внедрило себе CRM и с базой как-то нужно будет работать. В качестве пруфа посмотрите сколько вакансий публикуется в телеграмме Майндбокса или на hh. Заработная плата пляшет от 100 до 200 тыс рублей в месяц на руки. Вангую скоро появится много агентств, кто этим будем заниматься. Поле непаханное.
Инструменты доставки маркетинговых активностей
В принципе, на начальном уровне можно обойтись даже стандартными инструментами, которые входят в любую CRM-систему и интеграциями с популярными инструментами рассылки (даша мейл, юнисендер и пр). Начать можно со стандартных рассылок по почте (как выделять сегменты опишу ниже), рассылки в мессенджеры (куда же без них), звонки и автоматические звонки (почему бы и нет).
Единственное, чего нет в CRM-системах это функционала работы с пользователями на сайте и возможности объединять данные из разных систем: например, смотреть кто купил диван, но не купил накидку на него из 1С и высылать им автоматически сообщение на mail с предложением купить.
На начальном уровне такие манипуляции делаются через стандартные таблицы в экселе.
В дальнейшей работе уже не получится обойтись без серьёзных систем работы с сегментами:
Carrot Quest, Mind Box.
Вообще, тот же Майндбокс позволяет творить в CRM маркетинге сумасшедшие вещи, например: кто зашёл по контекстной рекламе, использовав купон на скидку с сайта для накидки на диван, купил диван, но накидку не купил (привет, сумасшедшие механики в майндбоксе).
Если Майндбокс для вас ещё избыточен и вы все таки хотите сфокусироваться на простой рассылке в мессенджерах, используйте Вотсап и телеграмм интеграцию CRM-системы и ОМНИ от UIS. Очень удобно.
Интерпретация результатов
Ок, у нас есть база клиентов, с которой можно работать, есть тот сотрудник или та роль в компании, кто будет заниматься CRM-маркетингом, и мы даже сделали какие-то маркетинговые активности с клиентской базой, что дальше?

Дальше нам надо понять, что то, что мы делаем имеет смысл, приносит результат и вообще не лишено смысла. То есть нам надо как-то понять, как сработала та или иная маркетинговая активность. Более того, ещё и важно понимать что именно эта активность привела к такому результату, а не простая случайность.
Для такого рода задач пользуются или встроенной в специализированные системы аналитикой, или результаты визуализируют с помощью специальных средств: Power BI (в России Power BI по идее не должен работать, но все так и продолжают ею пользоваться в виду простоты, функционала и распространенностью) или аналогами. Мы пользуемся Power BI.
Про сравнение результатов. Например, у нас есть база клиентов в 6 000 человек. 2 000 отправили поздравление с новым годом и предложением купить изделие 1 по хорошей акции. Другим 2 000 отправили поздравление с новым годом с предложением купить изделие 2 тоже по хорошей акции. Остальных двух тысяч вообще просто поздравили с новым годом без какого либо предложения. Результаты по сегментам сравнили. Пример упрощён и условен, но в целом подход по A/B тестированию передаёт.

Про А/Б тестирование
Про А/Б тестирование написаны миллионы статей, книг, подходов. Есть множество техник как это делать правильно и неправильно. Если не углубляться в математику, то весь подход можно свести к банальному — «Тестируйте, сравнивайте, тестируйте, сравнивайте и так далее до бесконечно».
Вот тут, кстати, неплохо про это написано.
Если говорить просто, то вместо одной рассылки сделайте сразу две-три.

Просто разделите группу получателей на пару кучек, и разошлите разным группам разные предложения. После чего сравните результаты. Возможно, это далеко не идеальный А/Б тест, но это лучше чем ничего.
Дзеновский степ бай степ учить делать именно так 😉
Как CRM-маркетинг упрощает взаимодействие с клиентами
Упрощение коммуникаций строится на основе персонализации. Идея состоит в том, что используя данные о клиентах (покупки, поведение на сайте) мы отсылаем только то, в чем клиент реально или потенциально заинтересован. При правильной конфигурации маркетинговой архитектуры и настройке всей системы, данных будет более чем достаточно. А если есть данные и они качественные, то проблем с гипотезами и идеями быть не должно.
Я бы сделал девизом CRM-маркетинга фразу «Персонализация, персонализация и ещё раз персонализация».
Как CRM-маркетинг убирает головняк у менеджеров по продажам
Вам, возможно, приходилось встречаться или участвовать в таких задачах:
- Найди всех клиентов, которые у нас не покупали более двух месяцев и свяжись с ними, возобнови работу;
 - Отправь в вотсап всем тем, кто купил товар А, предложение Б с акцией;
 - Выдели всех, кто находится в воронке продаж, но ещё не купил более одного месяца (например, продаем автомобили) и предложи зимний комплект резины в подарок;
 - Отправь новые каталоги, прайс листы, и так далее.
 - Да даже такая задача как: прозвони всех, кто ждёт ближайшую поставку и предупреди, что сроки сдвигаются на пару дней.
 
Все эти задачи автоматизируются с помощью инструментов CRM-маркетинга. Если прикинуть, то менеджер по продажам процентов 40-50 своего времени может тратить на достаточно тупые и рутинные задачи, которые может делать автоматически система.
Тогда что же делать менеджеру? Я считаю, что главная задача менеджера это: звонить, писать не шаблонные сообщения, короче продавать 🙂
Как CRM повышает лояльность клиентов
Вы наверное не раз сталкивались с навязчивой и надоедливой рекламой: особенно в последнее время в вотсапе. Продают все подряд: курсы, технику, приглашают на вебниры. Хотя и по электронной почте до сих пор приходит часто откровенный СПАМ.
Как и всегда, в данной ситуации присутствуют два лагеря мнений: один лагерь утверждает, что клиентам надо напоминать про себя периодически и постоянно. Другой же лагерь настаивает на полной персонализации и тезисе, что если нечего сообщать, то и не надо лишний раз спамить.
Истина как всегда где-то посередине. Хороший CRM-маркетолог среди огромного массива данных всегда найдет хорошие сегменты и гипотезы под них и сможет отправлять персонализированные маркетинговые коммуникации.
Купить рекламу Отключить
Я говорю даже не о новом годе или поздравлении с днём рождения. А скорее о реальных сценариях, где клиента трогают за сердце.
Например:
- Если у клиента сгорают бонусные баллы, которые он копил (мы это видим по покупкам и использованию клиентом этих самых бонусных баллов), отправьте ему сообщение а ля «Мы знаем, как бонусные баллы важны для вас, но они, к сожалению сгорают через 2 недели. Не хотим чтобы сгоревшие баллы омрачали вам жизнь, поэтому продлим сохранение баллов для вас ещё на один месяц. Кстати, сейчас баллы можно выгодно обменять на…». Клиент доволен, что вы его предупредили о сгорающих баллах и сохранением их ещё на один месяц.
 
Приносит вам дополнительную прибыль

Это самый простой пункт. По моим ощущениям нормально настроенный CRM-маркетинг может увеличивать выручку на 5-15%. Сильно зависит от сегмента и специфики бизнеса. Особенно хорошо работает эта история с сезонностью и распродажами. У Майндбокса есть большие исследования и калькулятор чего и как можно ожидать в разных сферах. Но даже если вы не доросли ещё до Майндбокса, все эти вещи можно настроить в стандартной CRM-системе без дополнительных приблуд и радоваться дополнительным средствам на счете.
Если считать экономику, то стандартный CRM-маркетолог или агентство стоят в среднем 100-150 тыс рублей. Если у вас оборот начинается от 2-3 млн рублей, вам уже выгодно задуматься о запуске CRM маркетинга в компании.
Инструменты CRM-маркетинга
Среди инструментов выделяю несколько систем:
Базы хранения данных о клиентах:
- 1С;
 - amoCRM;
 - Bitrix24;
 - RetailCRM;
 - Etc…
 
Системы доставки маркетинговых сообщений
- Carrot Quest — если работаем с сайтом и его конверсией или поддержкой;
 - Mind Box — пуши, смс, мейлы. Комплексный инструмент. Используем если в проекте присутствует много баз данных.
 
Звонки и мессенджеры
- UIS OMNI. Удобно в едином окне и звонить и писать. Очень классный инструмент для бизнеса. Можно использовать автообзвон.
 
Визуализация данных
- Power BI — использую стандартный механизм. Если нужно визуализировать данные из отделов продаж использую платформу Xtree.
 
Контроль коммуникаций
- IMOT.IO — инструмент контроля за коммуникациями по телефону, сообщениям в чатах и в email.
 
Этих инструментов будет достаточно для запуска полноценного процесса CRM маркетинга.
Примеры успешных применений CRM-маркетинга
Персонализированные кампании:
Пример: Интернет-магазин использует CRM для отслеживания предпочтений покупателей. Если клиент покупает товары определенной категории (например, диваны), система автоматически отправляет персонализированные предложения и скидки именно по этой категории или по сопутствующим товарам (накидки, придиванные столики, подушки).
Воронка продаж
Пример: Компания использует CRM для отслеживания каждого этапа взаимодействия с потенциальными клиентами. Маркетинг адаптирует свои стратегии, например, отправляя информационные материалы на ранних этапах (увеличивая вовлечение клиентов) и предлагая скидки на последних этапах для стимулирования покупки.
Автоматизация маркетинговых кампаний
Пример: Компания настроила автоматическую кампанию электронной почты, которая отправляется новым клиентам после их первой покупки. Письмо содержит благодарность за покупку и предложение скидки на второй заказ.
Отслеживание эффективности кампаний
Пример: Маркетологи используют CRM для анализа данных о том, какие каналы маркетинга приносят наибольший доход. Они могут выделить, например, что реклама в социальных сетях привлекает больше клиентов, и перераспределить бюджет в пользу этого канала.
Пример №1, который может сделать каждый
Пока писал статью, проконсультировался со Славой Блинцовым. Он рассказал про крутой кейс, которым может воспользоваться каждый.

Механика была разработана и опробована ещё в далёких 2010х годах, но до сих пор особо не получила распространение. Кстати, именно Слава ввел в России понятие «туннели продаж», после чего пришло понятие авто воронок и так далее. До этого это называлась Email-маркетингом, а сейчас вошло в CRM-маркетинг.
Смысл механики (предположим вы продаёте дома из клееного бруса):
- С помощью яндекс вордстата и по своему опыту подбираем до 50-70 (но чем больше тем лучше) самых популярных запросов, связанных с тематикой, например:
 - Чем клееный брус лучше других материалов;
 - Стоимость домов из клееного бруса;
 - Как дышится в домах из клееного бруса;
 - Насколько безопасен дом из клееного бруса;
 - Как выбирать дом из клееного бруса;
 - И так далее…
 - Проводим живые встречи с руководителями и другими опытными людьми в компании и записываем до 50-70 видео роликов. Один ролик длится 5-7 минут;
 - Записи проводим специально на объектах, не вылизываем ролики;
 - Для записи используем минимум камер и монтажа;
 - В итоге у компании получается до 50-70 видеороликов, которые вставляются в цепочку в рассылки по емейлам: пример видеоролика;
 - Для каждого видеоролика делается расшифровка и добавляется на сайт страница с видео, расшифровкой и формой захвата (получается сайт быстро растёт по SEO, на странице есть удобные для людей форматы);
 

- Те, кто оставил заявку и думают, из CRM попадают в рассылку с этими видеороликами и со временем начинают доверять компании, после чего оформляют сделку.
 
Были даже курьёзные случаи, когда люди хотели чтобы им строил дом именно тот самый бригадир из видеороликов, которые они получали на электронные ящики
Сейчас, конечно качество продакшена выросло и надо будет больше вложиться в такой контент, но механизм прекрасно работающий.
Кстати, видео будет круто отправлять не только мейлом, но и напрямую в Вотсап. Тот же Омни, прекрасно с этим справится и подойдет.
Пример №2, посложнее, через мероприятия и прогрев
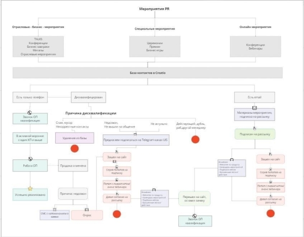
Ещё один пример скинула Ольга Грейль — директор по развитию UIS.

Компания активно использует вебинары, конференции и оффлайн мероприятия в качестве первоначального источника холодных потенциальных клиентов. CRM-маркетинг используют для утепления, прогрева и закрытия. Работают в системе Creatio. Общая схема выглядит вот так:

Смысл механики:
- Важно выбрать правильную тему конференции, вебинара. Тема, как и в примере выше, должны сильно откликаться у аудитории. Иначе выхлопа не будет.
 - На мероприятиях, вебинарах, конференциях, бизнес играх собираются заявки и вносятся их в CRM-систему попутно делая разметку для будущих сегментов (по конференциям, вебинарам, мероприятиям);
 
Хорошо собирают заявки серьёзные онлайн конференции. В случае Юиса хорошо собирает лиды конференция Talks. Также активно используют вебинары с партнёрами. Прикольно, что даже если участник не пришел на конференцию, компания через опросы узнает что ему интересно, когда может прийти в следующий раз и таким образом корректируют стратегию на ходу.
- После мероприятия высылают информацию о мероприятии и спрашивают разрешение на подписку для отправки электронных писем и анонсов будущих вебинаров, попутно шлют опросы, взаимодействуя с аудиторией;
 - В цепочке есть имейлы, чат боты (есть специальный чат бот, работающий с воронкой).
 - Важно, что помимо электронных рассылок, потенциальные клиенты ещё и прозваниваются отделом телемаркетинга, кратно повышая конверсию;
 - Используют две воронки: одну для постоянного прогрева, другую для активных продаж. Если пользователь заходит, например, на сайт и совершает целевое действие, то карточка сделки переходит из воронки прогрева в воронку активных продаж.
 
Итоги: за прошлый год, практически на автопилоте только с помощью вебинаров (даже без больших мероприятий а ля Talks) компания нарастила портфель новых клиентов на 1.5 млн ₽.
Вывод: бери и делай
Как внедрить CRM-маркетинг в компании
После прочтения статьи, у вас уже должно быть ясное понимание что и как необходимо сделать, чтобы запустить CRM-маркетинг в вашей компании. Но тем не менее, еще раз перечислю все необходимые пункты:
- Клиентская база. Самый первый пункт — это клиентская база и все что с ней связано. Если у вас нет существующих или потенциальных клиентов думать о CRM-маркетинге бессмысленно. Размер клиентской базы может быть разным, но я советую начинать задумываться о CRM-маркетинге при достижении хотя бы пяти тысяч контактов. Если у вас их меньше, время выделенное в CRM-маркетинг может сильно уступать по рентабельности времени, выделенному в увеличение клиентской базы.
 - Хранение клиентской базы. Клиентскую базу можно собирать в CRM, можно использовать потенциальных клиентов на сайте и хранить данные о клиентах в Carrot Quest или Mindbox, можно использовать покупателей из 1С. Без клиентской базы её сбора и очистки заниматься CRM-маркетингом не получится.
 - Найм CRM-маркетолога или команды. Если вы владелец бизнеса, вам точно не захочется заниматься CRM-маркетингом или у вас не будет на это время. Лучшим решением будет нанять или человека в команду, или агенство/специалиста на аутсорс. Агенство и внештатные специалисты, по-моему мнению, дешевле и с ними проще работать.
 - Гипотезы. Создайте пару гипотез и протестируйте их. Если у вас проблемы с придумыванием гипотез, используйте готовые подборки, которые есть как у Carrot Quest так и у Mindbox.
 - Подождите. После отправки сообщений обязательно подождите некоторое время. Все, конечно, сильно зависит от вашего продукта. Поэтому время, равное циклу покупки будет хорошим ориентиром.
 - А/Б тесты. В каждой гипотезе обязательно тестируйте и используйте A/B тесты для постоянного повышения конверсии.
 - Интерпретация результатов. Визуализируйте результаты в автоматических решениях а ля Power BI или используйте стандартную систему аналитики вендоров если такая имеется и подходит под ваши нужны.
 - Сбор обратной связи. Я часто советую обзванивать пару процентов адресатов и собирать обратную связь (естественно, если клиенты дали на это согласие). Спросите, понравилась ли им акция, если да, то что мешает от покупки. Тут чем не навязчивее тем лучше. Результаты иногда позволяют кардинально скорректировать гипотезы и увеличивать конверсию.
 
Я советую в таких случаях звонить и писать лично от лица менеджера в мессенджеры. Я использую решение от UIS — Омни. Там в едином окне менеджерам легко звонить, писать, а руководителю их контролировать. Также очень люблю функцию авто звонка, когда система звонит сама, выбирая свободных менеджеров. В общем, очень советую.
Тренды CRM-маркетинга
Среди трендов в CRM-маркетинге я выделяю несколько:
- Работа по очистке и приведению клиентских баз в порядок.
 - Использование омни канального подхода для коммуникаций с клиентами.
 
Работа по очистке клиентской базы
В практически каждом проекте, который я встречаю, собственник или владелец бизнеса так или иначе либо уже хочет, либо планирует заниматься CRM-маркетингом. Проблемы вылезают когда начинаем анализировать качество их клиентской базы.
Вот самые популярные болячки любой базы:
- Дубли;
 - Некорректность заполнения контактов: нет имени, телефона, почты;
 - Не собиралась история коммуникаций с клиентами;
 - Нет или неполная история покупок;
 - Клиентская база толком и не собиралась.
 
Без лечения этих болячек, заниматься CRM-маркетингом будет или очень неэффективно/дорого или попросту невозможно.
Был у нас даже курьезные случай, когда один из менеджеров клиента в CRM обозвал не очень приятными словами. Поэтому когда в ответ пришло разгневанное письмо с вопросами какого черта вы меня так назвали, все сначала удивились как такие слова встали в рассылку, а когда начали смотреть имена клиентов заметили, что этот менеджер многих клиентов, которые ему не нравились, называл нелицеприятно. Отсюда вывод: подключайте автоматические программы для контроля того, что и как пишут клиенты в CRM. Я использую Имотио.
Использование омни канального подхода и единое окно клиентского сервиса
Среди читателей наверняка есть люди, которые редко пользуются электронной почтой. А кто-то наоборот, использует только электронную почту для коммуникаций (особенно это распространено на западном рынке). В общем идея в том, что отправлять коммуникации лучше туда, где люди будут их читать. Это вроде бы тоже очевидно. Но при заполнении карт лояльности во многих магазинах до сих среди каналов для отправки акций используется только электронная почта.
Если вы молодежный бренд одежды, используйте для уведомлений об акциях и рассылках мессенджеры. Ну не сидят ваши клиенты в электронной почте
В копилку этого тренда добавлю мысль о том, что будет набирать обороты подход по управлению коммуникациями из единого места. Под этим местом я понимаю техническую составляющую процесса. Будет очень тяжело и неудобно связывать данные и клиентов из разных каналов, использовать различные инструменты в маркетинге, а потом еще и выводить общую картину в виде аналитики.
Подход простой: чем меньше сервисов, тем лучше. Управлять зоопарком приложений, сервисов будет всё сложнее и сложнее.
Как быстро запустить CRM-маркетинг на коленке

Если вы хотите попробовать «поиграть» в CRM-маркетинг и запустить пару рассылок — то лучше выбрать другой вид досуга. Прозвоните клиентам, узнайте как у них дела, поинтересуйтесь ими — это принесет больше результата. Быстро поиграть в CRM-маркетинг не получится. Для нормального запуска придётся пройти все шаги, описанные выше. Хорошим ориентиром будет запланировать заниматься CRM-маркетингом хотя бы 6-12 месяцев и выделить бюджет в месяц хотя бы 100 тыс рублей: на человека и сервисы. Если денег или времени нет, вписываться в эту затею, по моему мнению, не стоит.
Вместо вывода
Вместо заключения хочу сказать, если у вас есть клиентская база (или активные клиенты), ежемесячный оборот достиг хотя бы 2-3 миллионов рублей, у вас частотные продажи — вам точно пора заняться CRM-маркетингом. Если у вас нет своего CRM-маркетолога, стартуйте со мной. Увидите первые результаты, а дальше уже решите что делать. А если есть, с удовольствием проведу стороннюю оценку, и, возможно, получится что-то найти интересное или направить в новое русло. Для вас это ничего не будет стоить, а для меня увеличивается насмотренность. Чистый вин-вин.
В любом случае, спасибо что дочитали. Ваш Пётр Максимов.
4.6K показов 404 открытия
Источник: vc.ru