Как увеличить базу подписчиков Telegram-бота без дополнительных вложений в рекламу
Запуская чат-бота мы надеемся, что вот сейчас «стрельнет» и лиды попрут. Но в реальности все немного сложнее и приходится искать новые подходы, чтобы увеличить базу потенциальных клиентов. В статье рассказываю про один из способов привлечь лояльную аудиторию.
1.8K показов 195 открытий
Привет! Меня зовут Артем, несколько лет я работал в таргете и SMM, а теперь учусь делать Telegram-ботов, а заодно веду блог о Маркетинге и Ботах для бизнеса. Там я пишу о создании и продвижении чат-ботов, делюсь кейсами и провожу эксперименты по тематике канала.
Как привлекать подписчиков в чат-бота?
Инструментов продвижения много, но легче всего начать с текущих клиентов и подписчиков с других площадок компании. Можно сделать посты в соц.сетях, рассылки по своей базе, разместить QR-коды в помещении. А дальше?
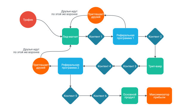
Либо реклама, либо помощь уже подписавшихся участников. Для этого отлично подходит такой инструмент, как реферальная программа, когда текущие клиенты рекомендуют бота своим друзьям и знакомым.
Добавляя реферальные программы в воронки вашего чат-бота можно постепенно привлекать новых участников, которые в свою очередь будут приглашать своих близких.
Лояльность аудитории — это дополнительный плюс реферальной системы. Мы больше доверяем друзьям и знакомым, а не рекламе, поэтому аудитория пришедшая по рекомендации, задает меньше вопросов и быстрей конвертируется.

Для успешной реализации реферальной программы стоит учесть несколько моментов:
- Социальный круг вашей ЦА. Обычно, чем старше аудитория, тем меньше социальный круг, а значит и количество людей, которых можно пригласить.
- Ценность бонуса. Мало кого заинтересует предложение «пригласить 10 друзей за скидку в 5% на товар стоимостью 1000 ₽».
- Добавьте подарок «на входе». Люди охотнее приглашают близких, если они тоже получат подарок. Например, вы дарите скидку при выполнении условий реферальной программы и за подписку на бота друг тоже получает какой-то бонус (лид-магнит).
- Знайте свой LTV. Lifetime Value — сумма, которую приносит клиент за все время отношений с компанией. Бывает, что привлечение нового клиента обходится дороже среднего чека, но если знать LTV, то сумму на привлечение можно увеличить.
- Подумайте о повторных продажах. Разработать реферальную систему можно так, чтобы увеличить возвращаемость клиентов, а не просто привлекать подписчиков и раздавать подарки. Подарить кофе — хорошо, подарить скидку 50% на следующий кофе — лучше.
- Экспериментируйте и меняйте условия. Настройки Telegram-ботов гибкие и позволяют тестировать множество цепочек сообщений и несколько реферальных программ одновременно.
- Учитывайте обратную связь. Вы можете прямо спросить существующих клиентов: «Что нужно, чтобы вы порекомендовали нас друзьям?» «Как мы можем получить рекомендации от вас?» и т.п.
Если статья была полезна присоединяйтесь к каналу @targetbots Там я делюсь кейсами и провожу эксперименты с ботами и трафиком.
Источник: vc.ru
Comments are closed.