Как увеличить базу подписчиков Telegram бота без дополнительных вложений в рекламу
Первыми участниками в Telegram боте могут стать текущие клиенты или просто подписчики других площадок компании. Можно сделать посты в соц.сетях, рассылки по базе, разместить QR-коды в заведении. А дальше?
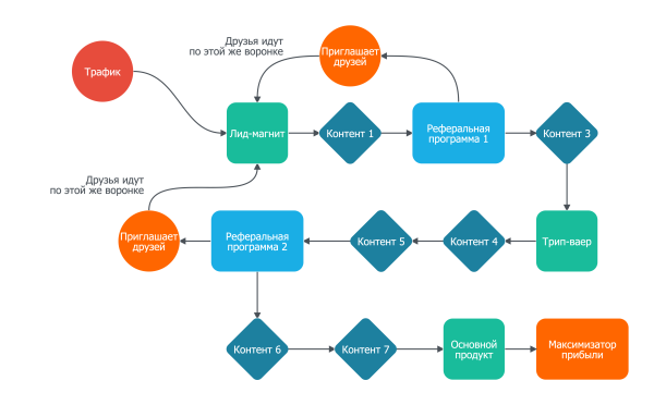
Либо реклама, либо помощь уже подписавшихся участников. Для этого отлично подходит такой инструмент, как реферальная программа, когда текущие клиенты рекомендуют бота своим друзьям и знакомым.
Добавляя реферальные программы в воронки вашего бота можно постепенно привлекать новых участников, которые в свою очередь будут приглашать своих близких.

Главное учесть несколько моментов:
Социальный круг вашей ЦА. Обычно, чем старше аудитория, тем меньше социальный круг, а значит и количество людей, которых можно пригласить.
Ценность бонуса. Мало кого заинтересует предложение «пригласить 10 друзей за скидку в 5% на товар стоимостью 1000 ₽»
Добавьте подарок «на входе». Люди охотнее приглашают близких, если они тоже получат подарок. Например, вы дарите скидку при выполнении условий реферальной программы и за подписку на бота друг тоже получает какой-то бонус (лид-магнит).
Знайте и учитывайте свой LTV при разработке бонусной системы. LTV — сумма, которую приносит клиент за все время отношений с компанией.
Подумайте о повторных продажах. Разработать реферальную систему можно так, чтобы увеличить возвращаемость клиентов, а не просто привлекать подписчиков и раздавать подарки.
Экспериментируйте и меняйте условия. Настройки Telegram-ботов гибкие и позволяют тестировать множество цепочек сообщений и несколько реферальных программ одновременно.
Больше о ботах для бизнеса на канале — t.me/+yM7lMb24EKpmMTRi
Источник: vc.ru
Комментарии закрыты.