Решающий фактор для вашего бизнеса в 2023: скорость загрузки сайта
В начале 2023 года в России было зарегистрировано 127,6 миллиона пользователей интернета, что соответствует уровню проникновения интернета в 88,2%.
Всего в России в начале 2023 года было активно 227,0 миллиона мобильных соединений, что эквивалентно 156,9 процентам от общего числа населения.
На январь 2023 года в России проживало 106,0 миллиона пользователей социальных сетей, что составляет 73,3% от общего числа населения.
Еще много интересной статистики в конце статьи, там же источник.

Медленная загрузка сайта не только портит впечатление от его использования для посетителей, но и затрудняет процесс продвижения в поисковых системах.
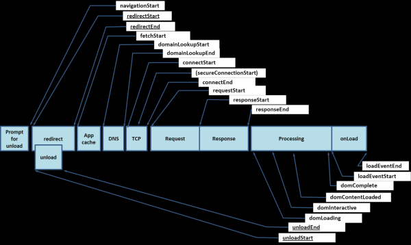
Скорость сайта отражает время, которое требуется для полной загрузки веб-страницы. После перехода на определенную страницу, содержимое часто появляется лишь через несколько секунд.
В данной статье мы обсудим ряд причин, почему скорость загрузки сайта имеет значимость для ваших пользователей. Также мы рассмотрим реальные примеры из практики различных компаний, показывающие результаты, которые они достигли, благодаря оптимизации производительности своих сайтов.
Улучшение производительности положительно влияет на трафик
В мае 2020 года Google объявил, что «пользовательский опыт» вскоре станет одним из факторов ранжирования в Google Search. Это обновление означало, что производительность сайта станет более важным фактором, по которому Google определяет полезность сайта для потенциального посетителя. Теперь Google учитывает Core Web Vitals при определении позиции сайта в результатах поиска.

Допустим, рядом с вами находятся две идентичные пиццерии. У этих двух ресторанов есть одинаковые сайты. Если бы вы искали пиццу после внедрения этих новых метрик, тот, который соответствует целям Core Web Vitals, появится выше того, который этого не сделал.
На практике это означает, что более быстрые и производительные сайты привлекают больше трафика, чем их более медленные конкуренты.
Что касается Яндекс — оним-е-е-е-дленно ползут к этой метрике. Что известно наверняка — скорость загрузки сайта влияет на поведенческие, а поведенческие влияют на ранжирование в Яндекс.
Улучшение производительности положительно влияет на конверсии
Производительность сайта влияет на пользователя сразу, как только тот попадает на сайт. Согласно опросу, проведенному среди более 700 потребителей, почти 70% пользователей заявили, что производительность сайта, которым они пользуются, влияет на их готовность совершить покупку или вернуться на сайт в будущем. Хоть эти данные и основаны на обратной связи пользователей, они согласуются с данными, которые мы видели в подобных исследованиях.
Согласно исследованию «Speed Matters», проведенному Google и Awwwards в 2017 году, скорость сайта является самым важным фактором для пользовательского опыта, опережая такие аспекты, как удобство сайта или его дизайн.
Сайт WPO Stats перечисляет множество исследований, показывающих влияние производительности на электронную торговлю.
Ниже приведены примеры из нескольких отраслей, показывающие, как медленный сайт может отпугнуть потенциальных клиентов.
Кейс социальной сети Pinterest

Pinterest сумел увеличить производительность своей мобильной страницы регистрации на 60%, что привело к увеличению конверсии на этой странице на 40%.
Вместо использования стандартных метрик, Pinterest создал собственную метрику, сфокусированную на том, что важно для их пользователей. В их случае это означало измерение времени, которое требуется для отображения изображений на экране.
Для более подробной информации об этом можно ознакомиться с оригинальной статьей на Medium, опубликованной разработчиками Pinterest.
Продажи: Swappie

Подход Swappie к оптимизации производительности — это отличный пример сотрудничества в организации на больших объемах трафика. Связывая производительность сайта с конкретными бизнес-метриками, Swappie смог расширить фокус на скорость сайта за пределами своей команды разработки.
Чтобы гарантировать, что влияние их работы будет напрямую влиять на бизнес и финансовые показатели, Swappie начал с определения той метрики, которую следует использовать для измерения пользовательского опыта.
Они выбрали метрику, которая напрямую выиграет от улучшения производительности: относительная конверсия на мобильных устройствах.
Это мера того, насколько хорошо пользователи мобильных устройств проходят через процесс конверсии по сравнению с пользователями настольных компьютеров. Конверсия на мобильных устройствах обычно ниже, а относительная конверсия на мобильных устройствах часто составляет около 50%.
Всего через три месяца работы Swappie увидел, что относительная конверсия на мобильных устройствах увеличилась с 24% до 34%. Это привело к увеличению мобильной выручки на 42%.

В рамках проекта Swappie смог увеличить свои показатели Core Web Vitals по всему спектру:
- Снижение Largest Contentful Paint на 55%
- Снижение Cumulative Layout Shift на 91%
- Снижение First Input Delay на 90%
Telecoms: Vodafone

Vodafone провел уникальный эксперимент, используя метод A/B тестирования, чтобы оценить реальное влияние улучшений производительности на продажи.
Купить рекламу Отключить
Они сопоставили данные о продажах и конверсии до и после внедрения улучшений, что позволило им сделать удивительный кейс: оптимизация показателя Largest Contentful Paint на 31% привела к увеличению продаж на целых 8%.
В процессе оптимизации они применили несколько ключевых стратегий: минимизировали Javascript, который блокировал отрисовку, корректно отмасштабировали изображения и перешли к показателю ответа сервера.
Улучшение производительности способствует экономии мобильного трафика посетителей
Согласно исследованиям, проведенным HTTP Archive, объем веб-страниц значительно возрос за последние годы. В течение последних 10 лет средний размер для десктопных версий утроился (!).

Это может стать проблемой для тех, у кого ограниченный тарифом мобильный трафик.

Рост объема страниц может привести к необходимости для пользователей переходить на более дорогие тарифные планы с большим объемом мобильных данных.
Улучшение производительности снижает хостинговые расходы
Быстрый сайт — это не только удобство для пользователей, но и экономия для владельцев. Ведь все изображения, видео и другие медиафайлы, которые вы загружаете на сайт, требуют места для хранения, а зачастую еще и дополнительного пространства для резервных копий. Кроме того, многие облачные провайдеры взимают плату за исходящий трафик, когда пользователи запрашивают файл с вашего сервера.
Оказывается, те же методы оптимизации изображений, которые улучшают такие показатели, как «Largest Contentful Paint» и «Cumulative Layout Shift», могут сократить объем требуемого пространства для хранения этих данных.
В одном из исследований, проведенных компанией CrayonData, было обнаружено, что оптимизация изображений и их загрузка через CDN не только уменьшают затраты на хранение, но и снижают потребление сетевых ресурсов. В результате хостинговые расходы уменьшились на 85%, что позволило сэкономить более 200 000 долларов. (источник не проверен)
Надо ли вашему сайту ускорение загрузки
В этой статье мы увидели, как улучшение скорости загрузки сайта может стать настоящим бустером для вашего бизнеса. Органический трафик, коэффициент конверсии, объем продаж — все это тесно связано с тем, насколько быстро или медленно работает ваш сайт.
Повышение скорости сайта для пользователей может потребовать совместных усилий разных команд. Возможно, придется принять сложные решения о том, какие функции и дизайнерские элементы влияют на производительность, а какие нет. Часто, на уровне организации, дополнительные затраты времени и ресурсов на разработку требуют одобрения руководства.
Но быстрый сайт имеет все шансы привлечь больше пользователей, особенно если он опережает своих конкурентов по скорости работы. Когда пользователи находят ваш сайт, они, скорее всего, будут взаимодействовать с ним более активно и, в конечном итоге, станут вашими клиентами.
Протестируйте на скорость загрузки свой сайт бесплатно

Запустите бесплатный тест скорости, чтобы узнать, соответствует ли ваш сайт основным показателям Google Core Web Vitals и что вы можете сделать для оптимизации времени загрузки страницы.
Мониторинг скорости страницы в реальном времени
Хотите знать, как ускорить ваш сайт? Протестируйте свой сайт с помощью мониторинга скорости загрузки в реальном времени от loading.express.
loading.express не только создает подробный отчет о вашем сайте, но и отслеживает скорость загрузки страниц и основные показатели Core Web Vitals в реальном времени, на ваших серверах. Подробности получите на сайте в мессенджере в любой момент.
Статистика для маркетолога на 2023 по цифровизации в РФ
Так распределено население России по возрастным группам:
- Дети в возрасте от 0 до 4 лет составляют 5.1% населения.
- Дети и подростки от 5 до 12 лет — 10.2%.
- Подростки от 13 до 17 лет — 5.5%.
- Молодежь от 18 до 24 лет — 7.0%.
- Возрастная группа от 25 до 34 лет — 13.2%.
- Люди от 35 до 44 лет — 16.6%.
- Группа от 45 до 54 лет — 13.3%.
- От 55 до 64 лет — 13.1%.
- И, наконец, люди старше 65 лет составляют 16.0% населения.
Средний возраст населения России составляет 39.2 года. Это демографический портрет России на 2023 год, который отражает разнообразие возрастных групп в стране.
Примечание: проценты могут не суммироваться до 100% из-за округления.
Мобильная связь в России в 2023 году
По данным GSMA Intelligence, в начале 2023 года в России было зарегистрировано 227 миллионов мобильных подключений к сети.
Это не означает, что в стране столько же мобильных телефонов. Многие люди используют несколько SIM-карт — одну для личных звонков, другую для работы. Именно поэтому количество мобильных подключений может значительно превышать общее число жителей.
Согласно статистике GSMA Intelligence, в январе 2023 года на каждого жителя России приходилось в среднем 1,57 мобильных подключения.
Стоит отметить, что между 2022 и 2023 годами количество мобильных подключений в России сократилось на 6,9 миллиона, что составляет 3% от общего числа.
465 слайдов с большой аналитикой по всему миру с глобальными цифрами тут.
по статистике 2023 с количеством посетителей разных социальных сетей, по скорости интернета и другое (English).
Успехов и хорошего дня.
Источник: vc.ru
Комментарии закрыты.